

前言:
乳腺癌是一種復雜的疾病,其對新輔助化療(NAC)的反應因人而異,即便是在分子或組織學亞型相同的腫瘤中也是如此。最近的一項研究揭示了一個有趣的現象:雌性動物的動情周期(類似于人類的月經周期)對乳腺癌NAC治療的反應有顯著影響。
想象一下,雌性小鼠和人類女性一樣,都有激素周期的變化。在小鼠的動情期(oestrus stage),類似于人類月經周期中的卵泡期,雌激素水平逐漸升高,乳腺組織發生重塑,為可能的受孕做準備。而在動情間期(dioestrus stage),如果沒有受孕,小鼠會經歷一個類似于人類月經周期中的黃體期的階段。
荷蘭癌癥研究所Jacco van
Rheenen和魯汶大學Colinda L. G. J. Scheele等人發現,在小鼠模型中,如果在動情期開始化療,相比于在動情間期開始,腫瘤對化療的反應會減少,也就是說,化療的效果會更好。這一發現在回顧性分析的人類患者數據中也得到了類似的結果。
為什么會這樣呢?研究者們提出了幾個可能的機制。首先,在動情間期,腫瘤細胞更容易發生上皮到間質的轉化(EMT),這是一種與化療耐藥性相關的細胞變化。其次,腫瘤血管在動情間期會變窄,這可能會限制化療藥物的有效分布。此外,動情間期巨噬細胞的數量會增加,而巨噬細胞與化療耐藥性的誘導有關。有趣的是,盡管NAC會擾亂動情周期,但巨噬細胞的高數量仍然持續存在,而巨噬細胞的消耗減輕了在發情期間開始治療時觀察到的治療反應降低。
這項研究的意義在于,它不僅揭示了動情周期對化療敏感性的影響,而且為未來的臨床研究提供了新的方向,即通過優化治療開始的時機來提高化療效果。這可能意味著,對于乳腺癌患者來說,選擇正確的時間開始化療可能會帶來更好的治療效果。這是一個令人興奮的發現,因為它提供了一種可能的方法來個性化精準治療乳腺癌,考慮到每個患者的生物節律,從而可能提高治療效果并減少副作用。
所屬機構: 荷蘭癌癥研究所、魯汶大學VIB癌癥生物學中心、萊頓大學醫學中心等
研究背景:
1.?乳腺癌對新輔助化療(NAC)反應的異質性:即使是相同分子或組織亞型的腫瘤,對NAC的反應也存在顯著差異。
2.?動情周期對化療敏感性的影響: 本研究發現動情周期是影響乳腺癌對NAC反應異質性的重要因素。
3.?動情周期的生理變化:動情周期的生理變化包括系統性和局部性改變,可能影響藥物敏感性和療效。
研究方法:
1.?小鼠模型: 使用三種乳腺癌小鼠模型,研究動情周期不同階段對NAC反應的影響。
2.?人類患者回顧性研究: 分析了荷爾蒙受體陽性(HR+)和三陰性乳腺癌(TNBC)患者的數據,探討月經周期不同階段對NAC反應的影響。
3.?統計分析: 使用R軟件進行統計分析,包括生存回歸(Cox)模型、混合效應模型和聯合模型等。
實驗設計:
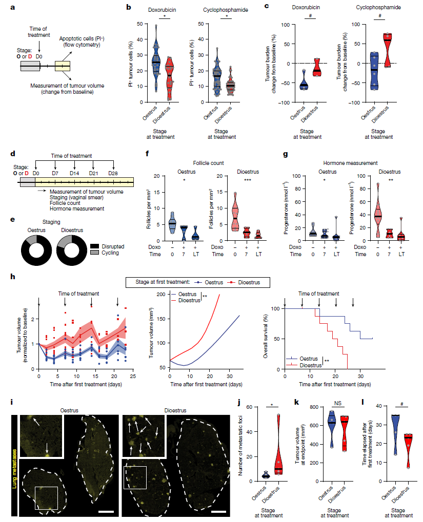
1.?小鼠實驗: 在動情期和動情后期對攜帶乳腺腫瘤的小鼠進行NAC治療,并比較治療效果。
2.?人類患者數據: 根據血清中孕酮水平的不同階段,將患者分為孕酮低和孕酮高兩組,并比較NAC治療效果。
數據展示:
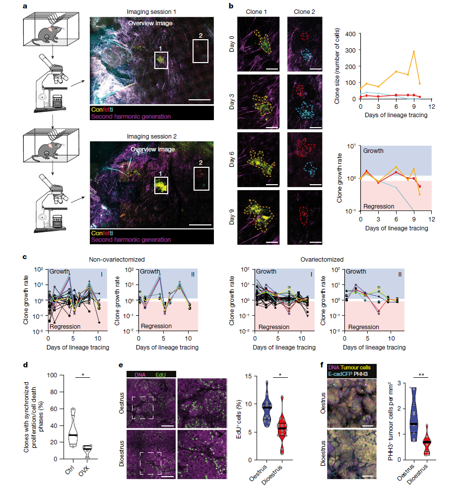
1、MMTV-PyMT腫瘤發情期腫瘤細胞的發情周期依賴性增殖:

2、MMTV-PyMT腫瘤在發情期對NAC敏感性降低:

3、激素受體陽性和激素受體陰性腫瘤模型在雌發期化療敏感性降低

4、降低雌二醇的化學敏感性的機制:

5、BC患者月經周期對NAC敏感性的回顧性分析:

結果分析:
1.?小鼠模型結果: 在動情期開始NAC治療的小鼠,腫瘤細胞死亡率顯著高于動情后期開始治療的小鼠。
2.?人類患者數據: 回顧性分析顯示,與孕酮低階段相比,孕酮高階段開始NAC治療的患者,腫瘤縮小程度較低,病理完全緩解率也較低。
3.?機制探討: 動情周期不同階段的系統性和局部性改變可能影響NAC的敏感性,包括細胞周期變化、腫瘤微環境改變等。
總體結論:
1.?動情周期對化療敏感性的影響: 本研究強調了動情周期作為影響乳腺癌患者NAC治療效果的重要因素。
2.?臨床研究的必要性: 建議未來的研究應深入探討動情周期不同階段對NAC敏感性的影響,并進行前瞻性臨床試驗,以確定NAC治療時機與月經周期階段的關系是否能提高乳腺癌患者的化療效果。
文獻信息:
作者: Laura Bornes, Lennart J. van Winden,
Veerle C. M. Geurts, Beaunelle de Bruijn, Leyla Azarang, Mirthe Lanfermeijer,
Marika Caruso, Natalie Proost, Manon Boeije, Jeroen O. Lohuis, Guillaume
Belthier, Eulàlia Noguera Delgado, Nadia de Gruil, Judith R. Kroep, Marieke
vande Ven, Renee Menezes, Jelle Wesseling, Marleen Kok, Sabine Linn, Annegien
Broeks, Huub H. van Rossum, Colinda L. G. J. Scheele, Jacco van Rheenen