
研究亮點
首次揭示了在焦亡中線粒體的損傷機制。線粒體損傷發生在細胞膜破裂之前,這表明它是焦亡中的早期事件。這種線粒體損傷是通過GSDMD-NT與存在于線粒體膜上的心磷脂的結合所引發的。


機制模式圖
研究背景
炎癥小體——細胞哨兵的衛士
當免疫細胞和上皮感知到病原體和危險信號時,會組裝炎癥小體,激活caspases(caspase-1、-4、-5和-11)相關蛋白。這包括通過經典炎癥小體激活的Caspase-1,以及通過與侵入性革蘭氏陰性細菌LPS和內源性氧化磷脂結合激活的人源caspases-4和-5以及鼠源caspase-11形成的非經典炎癥小體。
Gasdermin D(GSDMD)是這些炎癥caspases的底物,執行炎癥小體誘導的焦亡,通過釋放N末端(NT)形成孔的片段。這個N末端片段(GSDMD-NT)結合到細胞膜上的負電荷磷脂質,形成破壞細胞膜的膜孔,釋放炎癥因子,包括白細胞介素-1(IL-1)。
線粒體——細胞命運與免疫調控的中心
在凋亡中,BAX和BAK激活通過滲透線粒體外膜(OMM),釋放凋亡因子至細胞質,觸發線粒體外膜滲透(MOMP)并形成凋亡小體。
Caspase-9的激活提供了強大的正反饋機制,被稱為“不可逆點”。凋亡后期的線粒體通透性轉變(mPT)破壞線粒體內膜,導致持續的線粒體去極化。
非caspase介導的程序性細胞死亡,如顆粒酶介導的殺傷、壞死性凋亡和鎂離子死亡,也可引起ROS生成和膜電位喪失,但大多數情況下并不涉及線粒體外膜透化(MOMP)
心磷脂(cardiolipin,CL)
心磷脂是線粒體內膜的主要磷脂之一,是線粒體內膜的特征性磷脂。心磷脂的合成是在線粒體內膜上完成的。磷脂酸在外膜(OM)轉移到內膜(IM),經過CDP二酰甘油(CDP-DG)、磷脂酰甘油磷酸(PGP)和磷脂酰甘油(PG),在IM的基質面上轉化為CL。心磷脂與線粒體中多種蛋白復合物的組裝和活性有關。呼吸鏈復合物I至V和溶質載體家族的蛋白質均已顯示與CL緊密結合。CL不僅結合于這些蛋白的表面上,也促進它們組裝成超復合體,并穩定其結構。

Biosynthesis, remodeling and turnover of
mitochondrial cardiolipin. Biochim Biophys Acta Mol Cell Biol Lipids. 2017
Jan;1862(1):3-7.
焦亡過程中的線粒體——GSDMD和GSDME引導的早期損傷
在GSDMD和GSDME介導的焦亡早期,線粒體遭受損害,表現為ROS上升、膜電位下降、細胞色素c和mtDNA釋放到細胞質。

Liao XX, Dai YZ, Zhao YZ, Nie K. Gasdermin A
Prospective Target for Therapy of Diseases. Front Pharmacol. 2022 Apr
6;13:855828
GSDMD激活的焦亡會導致線粒體損傷,但其具體的分子機理和作用機制還尚不清楚。
研究摘要
Gasdermin D (GSDMD) 激活的炎癥細胞死亡(焦亡)會導致線粒體損傷,但其潛在機制和功能在很大程度上是未知的。在這里,作者發現 N 端成孔 GSDMD 片段迅速破壞線粒體內膜和線粒體外膜導致線粒體數量減少、線粒體自噬、ROS、跨膜電位喪失、氧化磷酸化減弱以及線粒體蛋白和 DNA 從基質和膜間空間釋放。在質膜損傷之前,一旦GSDMD被切割,線粒體損傷就會發生。線粒體損傷獨立于 B 細胞淋巴瘤 2 家族,并且依賴于 GSDMD-NT 與心磷脂的結合。線粒體損傷、焦亡和炎性細胞因子釋放的典型和非典型炎癥小體激活通過心磷脂合酶(Crls1)或將心磷脂轉移到OMM的干擾酶(Plscr3)的敲除來抑制。腫瘤中的磷脂干擾酶-3(Plscr3)缺乏抑制了焦亡觸發的抗腫瘤免疫。因此,線粒體損傷在細胞焦亡中起著關鍵作用。
研究結果
研究者發現,在焦亡過程中,THP-1細胞的線粒體形態和功能發生顯著變化:線粒體變小變圓,平均長度減半,數量減少,且出現自噬體內含有受損線粒體。1小時后,大部分線粒體嵴丟失或膜結構斷裂,顯示線粒體在焦亡早期就遭受嚴重破壞。

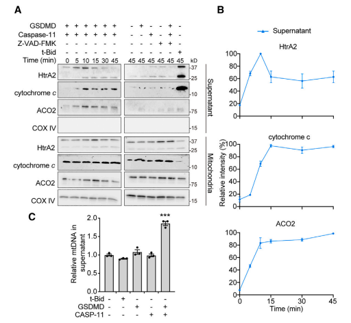
作者觀察到,經nigericin處理后,GSDMD-NT能在細胞質膜破壞前使線粒體的內外膜通透,導致線粒體內容物(如細胞色素c、ACO2和mtDNA)釋放到胞漿并進入培養基。這一過程伴隨著caspase-1的增加和GSDMD的切割,從而增加了GSDMD-NT。

接下來,研究進一步評估了經LPS+nigericin處理的THP-1的線粒體膜電位(TMRM強度)、細胞ROS生成(DCFDA強度)和質膜通透性(SYTOX Green吸收)。結果證明線粒體功能障礙先于細胞死亡。

作者使用溴化乙錠處理小鼠骨髓巨噬細胞以構建線粒體缺失的細胞模型,并通過CellTiter-Glo檢測發現線粒體對細胞焦亡至關重要,線粒體缺失能抑制焦亡。此外,使用Mito TEMPO清除線粒體ROS后,細胞死亡受到限制,進一步證實線粒體在焦亡中扮演重要角色。

誘導焦亡后,線粒體發生損傷,線粒體對于焦亡至關重要,焦亡是如何影響的線粒體呢?一個潛在的可能是GSDMD-N端“打洞”線粒體。為了確定GSDMD-NT是否與線粒體結合并介導線粒體功能障礙,研究者構建了GSDMD-NT-BFP藍色熒光融合蛋白。
GSDMD-NT-BFP至少在質膜通透前50分鐘與線粒體染料定位,證實了GSDMD-NT早期靶向線粒體。在 PI 或 SYTOX 吸收之前,MitoTracker 和 TMRM 強度逐漸降低,而 MitoSOX 信號增加。所有線粒體標記最終消失,表明線粒體溶解。

為了證實 GSDMD-NT 與線粒體的共定位,作者在 HEK293T 中表達了 FLAG 標記的 GSDMD-FL 或 -NT。后續實驗結果證實GSDMD-NT與線粒體共定位,并在細胞膜通透前定位于線粒體。

為了確定 GSDMD-NT 本身是否會結合并破壞線粒體膜,用重組 GSDMD 和 caspase-11 處理分離的線粒體以生成活性 GSDMD-NT,并通過對釋放的線粒體蛋白進行免疫印跡來評估線粒體的通透性。

通過MitoSOX Red和DiIC1染色法,GSDMD和caspase-11處理分離的線粒體也分別顯著增加了ROS和降低了膜電位。進一步為了證實GSDMD-NT孔在線粒體膜損傷中的作用,研究者在加入GSDMD和caspase-11之前先將分離的線粒體與DSF預孵育(單純抑制GSDMD打孔),結果發現,DSF阻止了線粒體釋放細胞色素c和mtDNA,暗示焦亡過程GSDMD-NT孔能使線粒體通透,損傷線粒體。

那么,GSDMD-NT如何到線粒體呢?GSDMD-NT與心磷脂具有很高的親和力,而線粒體膜不含其他已知的與GSDMD-NT結合的脂質,因此研究者假設線粒體損傷取決于線粒體心磷脂。心磷脂由心磷脂合酶(Crls1)合成,并由磷脂干擾酶-3(Plscr3)外化至外膜(OMM),為了研究OMM心磷脂是否為GSDMD-NT介導的線粒體損傷所必需,研究者在iBMDMs細胞中對Crls1和Plscr3進行了基因敲除。
在經LPS+nigericin處理的Crls1-/-和Plscr3-/-iBMDMs中,GSDMD-NT沒有被招募到線粒體,線粒體完整性和膜電位、線粒體數量和平均長度以及受損線粒體百分比幾乎恢復到未經焦亡誘導的WT iBMDMs中的水平。

此外,線粒體ROS以及細胞色素c和mtDNA的胞漿釋放也被阻斷。這些數據表明OMM心磷脂介導了GSDMD依賴性線粒體損傷。

為了研究線粒體損傷在體內的免疫作用,研究者在敲除了J774細胞中的Piscr3,結果發現,與對照組相比,在Plscr3-/- J774細胞中,LPS+nigericin刺激的焦亡顯著減少。
而為了評估線粒體損傷在焦亡性免疫原性細胞死亡(ICD)中的重要性,研究者設計了體內實驗,結果表明線粒體損傷促進細胞焦亡誘導體內抗腫瘤免疫。

在細胞凋亡過程中,MOMP(線粒體外膜透化作用) 會釋放 PNPT1(IMS 中的一種外切核酸酶),啟動全局 mRNA 降解,從而促進細胞凋亡。由于焦亡也會觸發 MOMP,因此 PNPT1 很可能也會釋放到細胞膜,并在焦亡過程中觸發 mRNA 降解。
為了驗證這一觀點,作者通過免疫熒光顯微鏡和免疫印跡法分析了 PNPT1 在 LPS- 和 LPS+ nigericin 處理的 iBMDM 中的定位情況.在 LPS 誘導的細胞中,PNPT1 定位于線粒體,但加入 nigericin 后則移至細胞膜。不出所料,PNPT1 在 Plscr3-/- 和 Crls1-/- iBMDM 中釋放受阻。通過熒光原位雜交檢測 18S rRNA 和 poly(A) mRNA,在 WT 中檢測不到 mRNA 信號,而在 Plscr3-/- 和 Crls1-/- iBMDMs 中 rRNA 沒有明顯變化。

分別在Plscr3-/-和Crls1-/-iBMDMs中異位表達WT PLSCR3和CRLS1,可恢復由nigericin或沙門氏菌誘導的焦亡mRNA衰減。OMM心肌磷脂是PNPT1誘導的焦亡mRNA降解所必需的。

為了研究PNPT1介導的mRNA降解是否有助于焦亡,用nigericin、LPS轉染或沙門氏菌處理WT和Pnpt1-/-iBMDM。結果表明Pnpt1缺乏會明顯減輕焦亡且PNPT1介導的mRNA衰變促進了焦亡。

結論與意義
這項研究的最終結論:線粒體在焦亡中扮演了至關重要的角色。線粒體的損傷不僅會引發細胞死亡,還會導致炎癥。通過揭示這一機制,研究為我們提供了更深入了解焦亡的機制和潛在的治療途徑,特別是在免疫反應和抗腫瘤免疫方面。這項研究有望為炎癥性疾病和腫瘤治療的未來提供新的思路。