
瑞香狼毒根大環二萜類化合物通過STAT 1/S100 A9信號通路減輕咪喹莫特誘導的銀屑病樣炎癥
各位讀者好,今天為大家帶來一篇使用整合網絡藥理學、分子對接、細胞熱轉移測定 (CETSA)、藥物親和力響應靶點穩定性(DARTS)、表面等離子共振(SPR)等策略來研究瑞香狼毒乙酸乙酯提取物(SA)在銀屑病中的作用、潛在靶點和機制的高分文章,是由上海中醫藥大學附屬岳陽中西醫結合醫院和福建中醫藥大學藥學院團隊2025年4月在Br J Pharmacol發表的,題為“Macrocyclic diterpenoids from Stellera chamaejasme roots alleviate imiquimod‐induced psoriasiform inflammation via STAT1_S100A9”。發現荷葉瑞香狼毒乙酸乙酯提取物stellchamain A(SA)可改善咪喹莫特誘導的銀屑病樣癥狀,為銀屑病治療提供了新的潛在藥物。

發表雜志:
《British Journal of Pharmacology》(《英國藥理學雜志》,簡稱Br J Pharmacol)是國際藥理學領域的權威期刊之一,主要發表藥理學基礎研究和轉化研究的高質量成果。由英國藥理學會(British Pharmacological Society)于1946年主辦,具有悠久的學術歷史。

2024 年影響因子:7.7
ISSN:1476-5381
中科院分區:在中科院最新升級版分區表中,大類學科為醫學 2 區,小類學科藥學也為 2 區。
發文量:根據科研通數據顯示,其每年出版文章數約為 344 篇。另外,在 2023-2024 年期間,發文量較多的機構有倫敦大學(90 篇)、諾丁漢大學(68 篇)等,發文量較多的國家是英國(406 篇)。
發表成本:非開放獲取(OA)方式無版面費,若選擇開放獲取出版,OA 費用為 4200 美元,約合人民幣 26675 元。
審稿周期:審稿周期一般為 2-6 個月左右,具體時間因稿件情況而異。
《British Journal of Pharmacology》憑借其悠久的歷史、嚴格的審稿標準和廣泛的學科覆蓋,成為藥理學領域研究者發表高質量成果的重要平臺。無論是基礎機制探索還是藥物開發研究,該期刊都為推動全球藥理學發展發揮著關鍵作用。
研究背景:
銀屑病是一種多系統炎癥性疾病,影響患者生活質量,現有免疫治療藥物存在副作用等問題。瑞香狼毒是傳統中藥,對治療銀屑病有潛在效果,其含有的二萜類化合物具有多種藥理活性。此前研究發現瑞香狼毒乙酸乙酯提取物可抑制角質形成細胞活力,本研究旨在分離鑒定其化合物,探究瑞香狼毒乙酸乙酯提取物stellchamain A(SA)治療銀屑病的作用機制,為瑞香狼毒治療銀屑病提供科學依據。
本文從瑞香狼毒根部分離出10種二萜類化合物,其中新化合物stellchamain A(SA)表現出顯著的抗銀屑病活性。研究通過體外細胞實驗和體內小鼠模型,證實SA能抑制IL - 17A誘導的細胞增殖和凋亡,減輕咪喹莫特誘導的銀屑病樣癥狀。網絡藥理學和分子生物學研究表明,SA通過IL - 17A/STAT1/S100A9信號通路發揮作用,為銀屑病治療提供了新的潛在藥物。
研究框架:
1. 提出問題
基于銀屑病現狀及瑞香狼毒治療潛力,提出探究SA治療銀屑病機制的問題。
2. 研究框架
體外研究SA對IL - 17A處理的HaCaT細胞的作用,體內用咪喹莫特誘導銀屑病小鼠模型評估SA效果,結合網絡藥理學等方法探究作用機制。
3. 研究方法
采用柱色譜分離化合物,NMR鑒定結構,CCK - 8和TUNEL等檢測細胞活性和凋亡,用網絡藥理學、SPR等研究SA與靶點相互作用。
4. 分析數據
用Prism 8.4軟件進行單因素或雙因素方差分析,以p < 0.05為差異有統計學意義。
5. 得出結論
研究發現SA能靶向結合STAT1并影響其在Ser727位點的磷酸化,從而減少下游S100A9轉錄,抑制細胞增殖并誘導凋亡。在體內SA可使T細胞亞群恢復平衡,減少炎癥細胞浸潤,改善免疫微環境,緩解銀屑病癥狀,為SA作為銀屑病潛在治療藥物提供了科學依據。


潛在機制示意圖
結果解析:
1. 瑞香狼毒中化合物1-10分離及其活性篩選
化合物分離鑒定:從瑞香狼毒中分離出10種二萜類化合物,包括新化合物SA(1)和9種已知化合物(2 - 10),并對SA進行了詳細的結構鑒定,包括其平面結構、相對構型和絕對構型。
細胞活性篩選:評估了這些化合物對IL - 17A處理的HaCaT細胞活力和凋亡的影響。結果顯示SA對IL - 17A誘導的HaCaT細胞增殖具有最佳抑制活性,且呈劑量依賴性地誘導細胞凋亡。

2. SA改善IMQ誘導的銀屑病樣皮膚病變
體內治療效果:在IMQ誘導的小鼠銀屑病模型中,SA能改善銀屑病樣皮膚病變,表現為紅斑變淡、皮膚變光滑、鱗屑減少。
病理特征改善:PASI評分表明SA具有良好的治療效果。H&E染色顯示SA可減少表皮增厚、角化不全和血管周圍炎癥細胞浸潤。IHC分析顯示SA處理組中Ki67、ICAM - 1和IL - 17陽性角質形成細胞數量明顯低于模型組,高劑量SA組效果優于陽性對照組CAL。

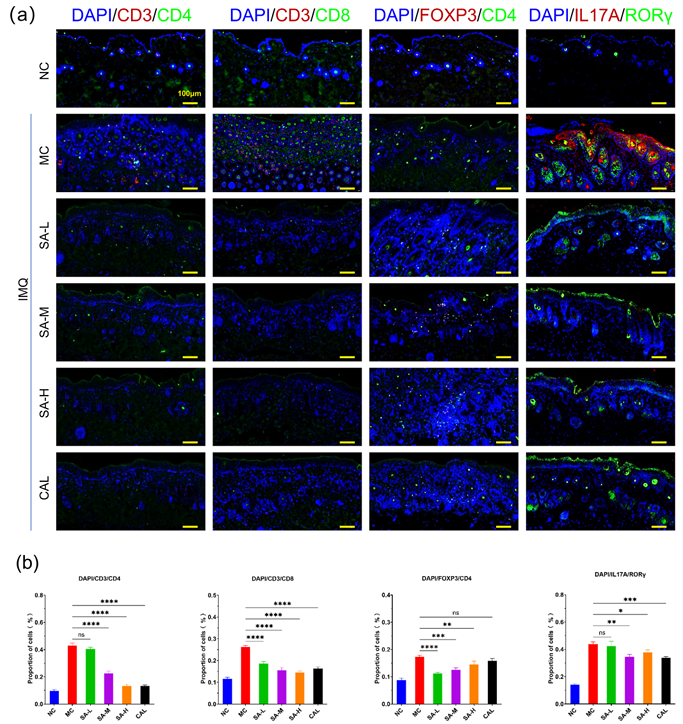
3. IHF染色證實SA對T細胞亞群的調節
T細胞亞群調節:IHF染色結果顯示,SA組中CD3/CD4、CD3/CD8、FOXP3/CD4和IL - 17A/RORγ細胞的比例明顯低于模型組,表明SA可調節T細胞亞群平衡,抑制IMQ誘導的炎癥反應。

4. SA抗銀屑病作用靶點的網絡藥理學預測
網絡藥理學預測:通過網絡藥理學分析,發現SA的靶點與GSE13355數據集中的差異表達基因有顯著重疊,S100A9、STAT1和LCN2得分較高,提示SA可能通過靶向這些基因發揮治療作用。
信號通路和免疫浸潤:GO和KEGG分析表明SA主要影響先天免疫反應,作用于IL - 17信號通路。預測STAT1是調節S100A9轉錄的轉錄因子,分子對接顯示SA可與STAT1結合。免疫浸潤相關性分析表明STAT1和S100A9與多種免疫細胞相關,推測SA通過結合STAT1抑制S100A9轉錄,影響下游免疫浸潤。

5. SA通過阻斷STAT1和S100A9抑制HaCaT細胞分化
信號通路驗證:通過多種實驗驗證了SA通過IL - 17A/STAT1/S100A9信號通路抑制促炎細胞因子的表達。Luciferase報告基因實驗表明STAT1可結合S100A9的啟動子區域,促進其轉錄。
直接結合驗證:SPR分析顯示SA與STAT1的KD值為9.24 nM,DARTS和CETSA實驗進一步證實SA與STAT1直接相互作用。WB和IFC實驗表明SA可直接結合STAT1,影響下游S100A9表達,抑制IL - 17信號通路的激活,從而減輕炎癥。

6. SA對IL-17 A誘導的HaCaT細胞銀屑病樣皮損的抑制作用與IL-17 A信號通路的調節有關
信號通路變化:WB和IFC實驗驗證了在STAT1 siRNA干擾和SA干預下,IL - 17信號通路的變化。結果顯示SA單獨處理可顯著降低S100A9、STAT1、p - STAT1等蛋白的表達水平,而在siSTAT1 + SA組中,這些蛋白水平部分恢復,表明SA可直接結合STAT1,影響下游S100A9表達,抑制IL - 17信號通路的激活,減輕炎癥。

7. SA對IMQ誘導銀屑病小鼠T細胞亞群表達的調節作用
免疫浸潤調節:在IMQ誘導的小鼠銀屑病模型中,SA可減少Th17細胞、濾泡輔助性T細胞、M1巨噬細胞、活化樹突狀細胞和中性粒細胞的浸潤,增加調節性T細胞的浸潤,表明調節免疫失調是SA緩解銀屑病的潛在機制。
研究結論:
SA通過靶向STAT1結合,減少下游S100A9轉錄,抑制細胞增殖和誘導凋亡,重新平衡T細胞亞群,減少炎癥細胞浸潤,改善免疫微環境,減輕小鼠銀屑病癥狀。
研究的創新性:
首次發現新的大環二萜類化合物SA,具有獨特抗銀屑病特性,明確其靶向STAT1通路及結合親和力,拓展了治療潛力。
研究的不足之處:
采用急性銀屑病模型,無法評估SA對慢性銀屑病的作用;體內實驗劑量不能直接轉化為臨床劑量;未驗證SA與STAT1結合位點;網絡藥理學存在不確定性。
研究展望:
后續可建立慢性銀屑病模型評估SA效果;進一步驗證體內劑量用于臨床;明確SA與STAT1結合位點;結合其他研究方法減少網絡藥理學不確定性;探索SA對其他皮膚疾病的治療作用。
研究意義:
本研究為銀屑病治療提供新的潛在藥物,揭示SA作用機制,為開發具有免疫調節作用的治療策略提供新見解。有望改善銀屑病患者癥狀,提高患者生活質量,具有重要的臨床應用前景。