

來來來,朋友們,今天給大家分享個厲害的雜志~
先聽聽它的名頭:心血管領域的頂級期刊、創刊久且影響力持續在線,地位很高啊,它就是 Circulation!
影響因子:多年保持在較高水平,如 2024 年 IF 為35.5,一直穩居心血管領域前列。
SSN:0009-7322(P-ISSN)。
分區:中科院醫學 1 區 TOP,小類 “心臟和心血管系統” 及 “外周血管病” 均為 1 區,JCR 分區為 Q1,排名靠前。
發文量:2024約 245 篇。
發刊頻率:每周
審稿速度:
原創研究文章的交付時間:從投稿到第一次決定:17天;接受提前印刷出版:7-10天;接受印刷出版:81天。
版面費:
CIRCULATION是一本混合OA期刊。如果該刊采用的是AHA許可協議—CC-BY-NC-ND,文章發表費為3806美元(約人民幣27843)。如果該刊采用的是AHA許可協議—CC-BY,則需要文章發表費5057美元(約人民幣36996)。
這個雜志的審稿標準嚴格,論文質量高,心血管相關的基礎研究、臨床研究等各類優質文章在上面都有發表,大家如果從事心血管領域相關研究,投稿沖擊一波很值得!
背景:
心臟衰竭作為各種心血管疾病的終末階段,已被公認為全球死亡率和發病率的主要原因。從適應性心臟肥大到適應不良心臟肥大的轉變與心力衰竭的進展密切相關,是心臟死亡率的主要危險因素。盡管目前投入了大量精力來研究適應不良的心臟肥大,但心臟肥大的潛在機制尚不完全清楚。
最近的研究強調了細胞器相互作用在維持細胞穩態和調節各種病理過程(包括病理性心臟肥大)中的關鍵作用。線粒體相關ER膜(MAM)是由特異性栓系和間隔蛋白形成的動態微結構域,在Ca2+信號傳導、脂質轉運和代謝中起著至關重要的作用。MAMs 在從適應性心肌肥大過渡到適應不良的心肌肥大期間發生改變,導致心力衰竭進展。然而,MAM結構和功能如何受到調節并導致心力衰竭的進展(即病理性心臟肥大)仍未完全闡明。
在本項研究中,測序揭示了 MAMs 中一關鍵因子的變化,并通過進一步的實驗驗證,確定了一種MAMs 復合物的新成分,而且為病理性心臟肥大提供了新的治療靶點。
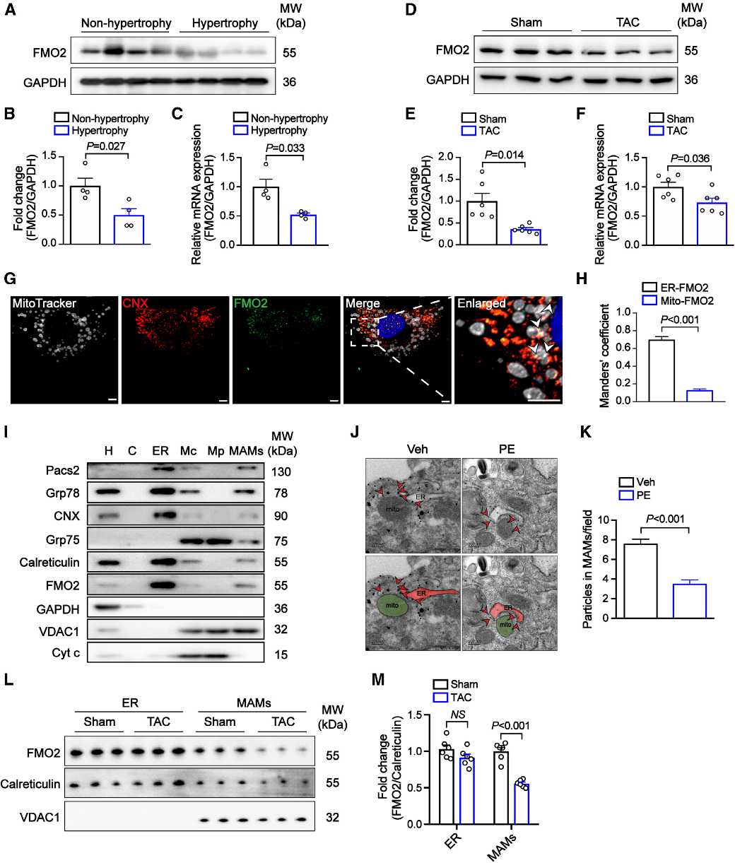
結論1: FMO2在心肌肥厚中表達下調并定位于MAM結構
研究團隊通過測序發現 485 個差異表達基因,涉及內質網膜及 MAM 結構相關通路,FMO2 作為關鍵下調分子被首次識別。經實驗驗證,心肌肥厚患者樣本中 FMO2 低表達。在 TAC 手術小鼠模型及多種動物和體外模型中也觀察到 FMO2 下調,表明其在心肌肥厚中廣泛存在且高度一致,可能在心肌重構中扮演關鍵角色。

Fig1. FMO2在心肌肥厚中表達下調并定位于MAM結構
結論2: FMO2心肌特異性缺失加重心肌肥厚
研究團隊通過構建全身敲除(FMO2?/?)和心肌特異性敲除(FMO2^cko)小鼠模型,并利用TAC誘導心肌肥厚,探究FMO2的心臟保護功能。進一步利用Myh6-Cre/ERT2系統構建的FMO2^cko小鼠在TAC后也呈現類似的病理改變。實驗結果表明,FMO2在心肌細胞中具有抗心肌肥厚的保護作用,其缺失會加重病理性心肌重構進程。

Fig2. FMO2心肌特異性缺失加重心肌肥厚
結論3:特異性心臟過表達FMO2可減輕心臟肥大
研究者利用AAV9-cTnT系統在小鼠心臟特異性過表達FMO2,4周后 實驗結果確認表達升高。對小鼠實施TAC手術后,FMO2過表達組心重比降低,組織染色觀察到心肌細胞橫截面積較小,肥厚相關基因表達被抑制。結果表明,FMO2過表達可緩解心肌結構重構,有效保護心功能,具有抗心肌肥厚作用。

Fig3. 特異性心臟過表達FMO2可減輕心臟肥大
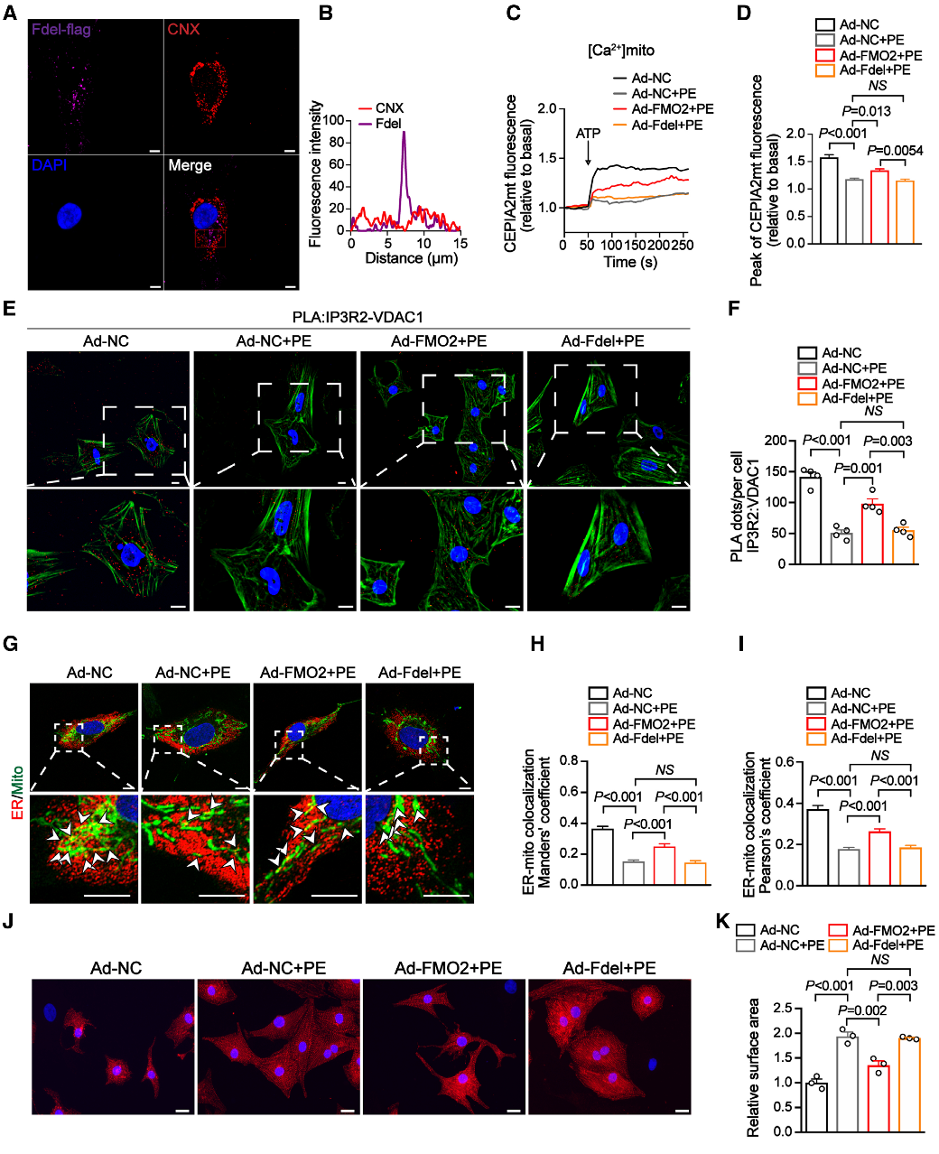
結論4:FMO2 在心臟肥大期間保持 ER-線粒體接近度
在苯腎上腺素刺激的NRCMs中,操控FMO2表達顯示,FMO2可調控ER與線粒體共定位,敲低加劇解耦合,過表達恢復接觸。電子顯微鏡證實FMO2缺失削弱MAM接觸面積,過表達可恢復,且MAM類型不變,表明其通過非傳統連接蛋白途徑調控結構。FMO2敲低影響線粒體形態結構,過表達逆轉改變。這些結果在TAC模型中得到驗證,表明FMO2通過維持ER-線粒體耦聯狀態,在防止病理性心肌肥厚中發揮關鍵作用,且機制獨立于傳統MAM連接蛋白。

Fig4. FMO2 在心臟肥大期間保持 ER-線粒體接近度
結論5:FMO2 通過與 IP3R2-GRP75-VDAC1 復合物相互作用參與 MAMs 的形成
研究發現,FMO2缺失顯著降低線粒體與內質網組分的結合能力,表明其參與 MAM 結構組裝。FMO2 敲低削弱 IP3R2 對 Grp75 結合力,FMO2?/? 小鼠 MAM 組分中 IP3R2 水平下降。PLA 實驗驗證 FMO2 與三元復合物空間接近性,且苯腎上腺素處理或 TAC 手術致 PLA 信號下降,FMO2 過表達可恢復,缺失則加重信號丟失。研究表明,FMO2 通過與 IP3R2–Grp75–VDAC1 復合物相互作用穩定 MAM 結構,是其形成和維持的關鍵調控因子。

Fig5. FMO2 通過與 IP3R2-GRP75-VDAC1 復合物相互作用參與 MAMs 的形成
結論6:MAM 定位的 FMO2 保護 NRCM 免受肥大
為驗證FMO2抗心肌肥大作用是否依賴其MAMs定位,研究構建了缺失內質網跨膜區的FMO2突變體Fdel510-535并穩定表達于新生鼠心肌細胞。結果顯示,其無法恢復Ca2?轉運,不能增強蛋白互作信號或修復解偶聯,也不能改善細胞肥大及基因表達。但酶活缺失型FMO2突變體Ad-FMO2 mut可恢復Ca2?轉運、改善線粒體–內質網結構、抑制肥大及標志物上調。表明FMO2通過MAM定位而非酶活性發揮抗心肌肥大作用。

Fig6. MAM 定位的 FMO2 保護 NRCM 免受肥大
結論7:合成接頭誘導的 ER-線粒體接觸可防止心臟肥大
研究發現FMO2缺失致心肌肥大與內質網–線粒體接觸受損相關。在TAC小鼠模型中,該連接蛋白改善心臟結構和功能,抑制病理性重構,增強線粒體功能,緩解FMO2?/?小鼠的心肌肥大,表明增強ER–線粒體連接可抵抗FMO2缺失引發的心肌病理性改變。

Fig7. 合成接頭誘導的 ER-線粒體接觸可防止心臟肥大
研究亮點
· 首次 揭示FMO2在心臟中通過維持MAM結構調控心肌肥厚;
· 連接基礎研究與轉化醫學:提出以“ER-線粒體接觸增強”為潛在干預策略;
· 臨床前數據充分,包括人類心臟組織樣本、小鼠模型、干細胞心肌細胞等多個體系驗證。