
《Nature communications》是自然出版集團(Nature Publishing Group)旗下的一本開放獲取(Open Access)綜合性學術期刊,于2010年創刊。
出版周期:Bimonthly;
影響因子:14.7;
ISSN:2041-1723;
發文量:7910篇/年;
審稿速度:平均1.0個月;
版面費:USD 6790.00;

一、研究背景與目標
B7H3(CD276)是一種高度N-糖基化的膜蛋白,在多種實體瘤中高表達,通過抑制T細胞功能促進腫瘤免疫逃逸,但具體糖基化位點對其功能的調控機制尚不明確。N-糖基化影響蛋白折疊、運輸和降解。異常糖基化可導致蛋白在內質網(ER)中積累并通過ER相關降解(ERAD)途徑清除。該研究聚焦于免疫檢查點分子B7H3的N -糖基化修飾,揭示了其在腫瘤免疫逃逸中的關鍵作用,并開發了靶向糖基化B7H3的單克隆抗體,為腫瘤免疫治療提供了新策略。
二、關鍵技術總結
1、通過CRISPR-Cas9、sgRNA技術構建敲除細胞系,研究糖基化位點功能;
2、采用WB、IP、IF、FCM的方法檢測B7H3表達、定位、泛素化及與其他蛋白互作;
3、構建荷瘤小鼠和人源化模型驗證B7H3糖基化對腫瘤生長的影響及抗體治療效果;
4、單克隆抗體篩選技術及SPR篩選特異性抗體并分析其結合特性;
5、TCGA數據分析驗證B7H3表達與臨床預后及免疫浸潤的相關性;
三、主要研究結果
1、B7H3的N-糖基化位點對其細胞表面定位和蛋白穩定性的影響
構建人類B7H3的NQ突變體(將天冬酰胺N突變為谷氨酰胺Q),包括全突變體8NQ、N91/104/309/322Q(僅這 4 個位點無法糖基化)及單一位點恢復突變體,示意圖顯示野生型B7H3的4對糖基化位點(N91/309、N104/322、N189/407、N215/433);在MDA-MB-231和A549細胞中穩定表達突變體,流式分析顯示N91/104/309/322Q突變體的膜結合B7H3水平與8NQ突變體相似,且mRNA水平無顯著差異,排除轉錄水平影響;小鼠B7H3的N91/104Q 突變體在4T1、E0771、B16F10細胞中膜表達量顯著低于野生型,與4NQ 突變體相當;用蛋白合成抑制劑CHX處理細胞,發現N91/104/309/322Q突變體的B7H3降解速率快于野生型,而蛋白酶體抑制劑MG132可逆轉該降解。MG132 處理后,N91/104/309/322Q突變體的K48-linked泛素化水平顯著升高,提示通過ERAD途徑降解。結果表明,N91/309和 N104/322位點的N-糖基化是B7H3細胞表面定位和蛋白穩定性的主要決定因素,缺失這些糖基化會導致B7H3在ER中積累并通過蛋白酶體降解。

圖1、B7H3前體的細胞表面定位和穩定性維持依賴于其N91/N309和N104/N322位點的N-糖基化修飾
2、B7H3糖基化位點N91/309和N104/322突變對其亞細胞定位及ER-Golgi轉運的影響
隨后,通過免疫熒光染色和共定位分析,在穩定表達野生型(WT)或糖基化突變型B7H3 的腫瘤細胞中,觀察B7H3的亞細胞定位及與內質網(ER)、ER-Golgi中間區(ERGIC)和高爾基體標志物的共定位情況。結果表明,野生型B7H3主要分布于細胞膜和核周的高爾基體區域,而N91/104/309/322Q突變體和8NQ突變體的B7H3在細胞質中廣泛分布,且與ER 標記物KDEL的共定位顯著增加,提示B7H3在ER中積累;另外,野生型B7H3可與ERGIC和高爾基體標志物(TGN38)共定位,而N91/104/309/322Q突變體和8NQ突變體與上述標志物的共定位明顯降低,表明糖基化缺失阻斷了B7H3從ER向高爾基體的轉運;

圖2、B7H3在N91/309和N104/322位點的糖基化缺失會導致其無法正常從ER轉運至高爾基體,進而在ER中積累并被降解。
3、糖基化修飾通過調控ERAD途徑影響B7H3穩定性的分子機制
隨后,通過免疫沉淀-質譜(IP-MS)、蛋白質降解實驗及泛素化分析,在穩定表達野生型(WT)或糖基化突變型B7H3的細胞中,研究糖基化缺失對ERAD途徑的激活作用。

圖3、糖基化修飾通過調控ERAD途徑影響B7H3穩定性的分子機制
IP-MS分析結果表明,N91/104/309/322Q和8NQ突變體的B7H3與ERAD途徑組分(如 p97、HRD1、SEL1L)的結合顯著增加,通路富集分析顯示ERAD相關通路顯著激活;使用 p97 ATP酶抑制劑(NMS-873、CB-5083)或蛋白酶體抑制劑(MG132)處理細胞后,N91/104/309/322Q和8NQ突變體的B7H3降解被顯著抑制,表明p97介導的ERAD途徑參與其降解;泛素化水平檢測發現N91/104/309/322Q和8NQ突變體的B7H3總泛素化及K48-linked泛素化水平顯著升高,而p97抑制劑處理進一步增強該泛素化;免疫共沉淀顯示 N91/104/309/322Q突變體的B7H3與ERAD核心組件HRD1、SEL1L的結合顯著增強,敲低HRD1或SEL1L后,N91/104/309/322Q突變體的B7H3降解速率顯著降低,K48-linked 泛素化水平也隨之下降,證實HRD1和SEL1L在ERAD中的關鍵作用。這些結果表明B7H3 在N91/309和N104/322位點的糖基化缺失會使其被ERAD途徑識別,通過HRD1-SEL1L 復合物介導K48-linked泛素化,進而被p97依賴的蛋白酶體降解。
4、B7H3抑制T細胞增殖和活化依賴于N91/309和N104/322位點的糖基化
CFSE標記的人T細胞與輻照的MDA-MB-231細胞共培養,結果顯示,表達WT或 N91/104/309/322糖基化B7H3的腫瘤細胞顯著抑制CD4+和CD8+T 細胞的增殖(CFSE稀釋減少),而N91/104/309/322Q或8NQ突變體的抑制作用明顯減弱;OT-1 T細胞與OVA肽負載的E0771/B16F10細胞共培養,糖基化B7H3組的T細胞增殖抑制更顯著。WT或N91/104糖基化B7H3組的IFN-γ+CD8+T細胞頻率顯著低于突變體組,表明T細胞活化受抑制。另外,在小鼠模型中,糖基化B7H3組的穿孔素+和TNF+ CD8+T細胞比例降低,進一步證實 T細胞效應功能被抑制。表達WT或N91/104糖基化B7H3的腫瘤細胞與活化T細胞共培養后,cleaved caspase-3+腫瘤細胞比例更低,存活腫瘤細胞更多,而突變體組對T細胞殺傷更敏感。此外,糖基化位點突變不影響腫瘤細胞的體外增殖能力(生長曲線、集落形成實驗),且不影響PI3K/AKT/mTOR和MAPK等增殖相關信號通路,排除了非免疫機制的影響。這些結果表明,B7H3在N91/309和N104/322位點的糖基化是其抑制T細胞增殖和活化的關鍵,該修飾通過維持B7H3的免疫抑制功能,使腫瘤細胞逃避T細胞介導的殺傷。這一結果為靶向糖基化B7H3的免疫治療提供了直接的體外機制證據。

圖4、B7H3在N91/309和N104/322位點的糖基化對其體外抑制T細胞功能的調控作用
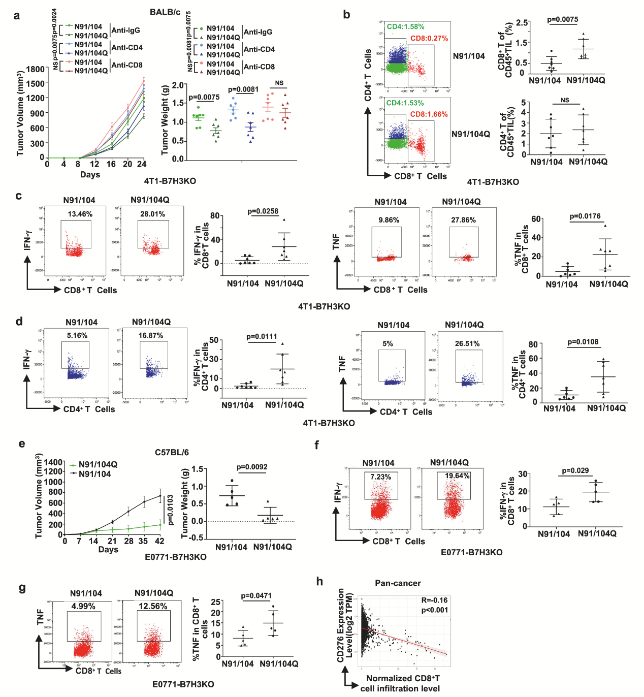
5、B7H3在N91和N104位點的糖基化對體內抗腫瘤T細胞應答的調控作用
隨后,通過體內實驗探究了B7H3在N91和N104位點的糖基化對抗腫瘤T細胞應答的調控作用,通過小鼠荷瘤模型和臨床數據關聯,驗證了糖基化B7H3對腫瘤免疫逃逸的促進作用。結果表明,重構N91/104糖基化B7H3的腫瘤生長顯著快于N91/104Q突變體,而耗竭 CD8+ T細胞后,兩組腫瘤生長差異消失,提示依賴CD8+ T細胞介導的免疫應答。并在 C57BL/6小鼠中獲得類似結果,N91/104糖基化B7H3腫瘤生長更快,且與CD8+ T細胞浸潤減少相關。此外,N91/104糖基化B7H3腫瘤中,IFN-γ+ CD8+ T、TNF+ CD8+ T、IFN-γ+ CD4+ T 及 TNF+ CD4+ T細胞比例顯著低于N91/104Q突變體腫瘤,而調節性T細胞(FOXP3+ Treg)無明顯差異。在嚴重免疫缺陷SCID小鼠中,重構N91/104和N91/104Q B7H3的腫瘤生長無差異,進一步證實依賴適應性免疫。此外,TCGA分析顯示33種人類癌癥中,高B7H3 mRNA表達與患者總生存期縮短顯著相關,且B7H3表達與腫瘤內CD8+ T 細胞浸潤水平呈負相關。這些結果表明B7H3在N91和N104位點的糖基化通過抑制CD8+ T細胞活化和浸潤,促進腫瘤免疫逃逸。該結果在小鼠模型和臨床數據中均得到驗證,為靶向糖基化B7H3的免疫治療提供了體內機制依據。

圖5、B7H3在N91和N104位點的糖基化通過抑制CD8+ T細胞活化和浸潤,促進腫瘤免疫逃逸。
6、糖基化特異性B7H3抗體Ab-82的篩選和鑒定
通過單B細胞抗體生成技術篩選特異性識別糖基化B7H3的單克隆抗體,并通過流式細胞術、表面等離子體共振(SPR)及免疫印跡等方法驗證其結合特性。用重組人4Ig-B7H3-His 融合蛋白免疫日本白兔,提取脾細胞通過單B細胞技術生成抗體,經ELISA和流式細胞術篩選出優先結合N91/309/N104/322糖基化B7H3的Ab-82;驗證發現,Ab-82可識別野生型(WT)和N91/309/N104/322糖基化B7H3,但不結合N91/309/N104/322Q突變體或去糖基化B7H3(PNGase F處理后)。

圖6、糖基化特異性B7H3抗體Ab-82的生成過程及其結合特異性驗證
SPR分析顯示Ab-82與B7H3的解離常數(KD)為3.0×10?9M,表明高親和力結合,與商業抗B7H3抗體(eBioscience)相比,Ab-82對 N91/309/N104/322Q突變體的結合不受HRD1敲除(ERAD抑制)的影響,證實其依賴糖基化的特異性。免疫沉淀(IP)分析發現,Ab-82優先結合WT和N91/309/N104/322糖基化 B7H3,不結合8NQ或N91/309/N104/322Q突變體,而商業抗體可結合所有形式的B7H3;Dot blot 驗證表明,去糖基化的B7H3蛋白無法被Ab-82識別,進一步證明其依賴糖基化位點的結合特性。
7、Ab-82的體內抗腫瘤機制及人源化抗體的療效及作用機制研究
在4T1-hB7H3 荷瘤小鼠中,Ab-82(0.25–1 mg/kg)顯著抑制腫瘤生長,且1 mg/kg組腫瘤重量較對照組降低約70%,無明顯肝腎功能毒性;而在huPBMC-NOG小鼠中,5 mg/kg Hu-Ab-82使A549腫瘤體積減少約60%,且腫瘤內人類CD8+ T細胞和GZMB+細胞比例顯著增加。Ab-82處理后,MDA-MB-231和A549細胞的膜表面B7H3表達量呈劑量依賴性下降,而商業抗B7H3抗體不影響膜B7H3水平。pHrodo Red標記的Ab-82在37℃下可進入腫瘤細胞,且內吞量隨時間增加(24 h達峰值),而低溫(4℃)或內吞抑制劑(primaquine)可阻斷該過程;此外,Ab-82優先介導WT和N91/309/N104/322糖基化B7H3的內吞,對8NQ或 N91/309/N104/322Q 突變體的內吞作用顯著減弱。同時,Ab-82處理增加4T1腫瘤中 CD4+/CD8+ T細胞比例,且GZMB+細胞(細胞毒性T細胞標志物)數量顯著增多;免疫組化顯示,Ab-82處理組腫瘤組織的B7H3表達量較對照組降低約50%,伴隨T細胞介導的殺傷增強。這表明Ab-82通過特異性結合糖基化B7H3,誘導其內化與降解,解除B7H3對T細胞的抑制,從而激活抗腫瘤免疫應答。人源化抗體Hu-Ab-82在人源化模型中驗證了療效與安全性,為靶向糖基化B7H3的免疫治療提供了臨床轉化依據。
四、全文結論
本研究證實B7H3的N91/309和N104/322 糖基化位點是其發揮免疫抑制功能的關鍵,靶向該位點的抗體Ab-82可通過誘導B7H3內化和降解,激活抗腫瘤T細胞應答。這一發現為開發基于糖基化位點的免疫治療藥物提供了新思路,有望成為腫瘤免疫治療的新靶點。
參考文獻:Huang Y, Zhong WQ, Yang XY, Shan JL, Zhou L, Li ZL, Guo YQ, Zhang KM, Du T, Zhang HL, Hu BX, Chen YH, Yang D, Feng GK, Tang J, Zhu XF, Deng R. Targeting site-specific N-glycosylated B7H3 induces potent antitumor immunity. Nat Commun. 2025 Apr 14;16(1):3546. doi: 10.1038/s41467-025-58740-3. PMID: 40229277; PMCID: PMC11997214.