
腫瘤壞死因子(TNF)是一種促炎細胞因子,對維持組織穩態至關重要。它通過與TNF受體1(TNFR1)結合,激活炎癥相關基因轉錄,調控絲裂原活化蛋白激酶(MAPK)和核因子κB(NF-κB)通路,從而引發炎癥反應。不過,TNF引發的細胞凋亡和壞死性凋亡也可能導致多種炎癥性疾病。受體相互作用絲氨酸/蘇氨酸蛋白激酶1(RIPK1)是TNF信號通路中的關鍵節點,它能協調細胞的生存與死亡。RIPK1的支架功能可誘導炎癥和細胞存活,而其激酶功能則與凋亡和壞死性凋亡相關。
近日,中國科學院上海有機化學研究所生物與化學交叉研究中心許代超團隊與華中科技大學同濟醫學院附屬協和醫院顧勁揚團隊合作,在 Cell 子刊Molecular Cell 上發表了題為:“Palmitoylationlicenses RIPK1 kinase
activity and cytotoxicity in the TNF pathway”的研究論文。該研究揭示了泛素化依賴性的棕櫚酰化允許RIPK1激酶活性以誘導下游細胞死亡信號傳導,并表明RIPK1棕櫚酰化可能是炎癥性疾病的一個可行靶點。這一發現為理解RIPK1激酶激活提供了新的視角,并提出了針對RIPK1棕櫚酰化的潛在治療策略。

1)TNF刺激下的RIPK1棕櫚酰化
質譜分析篩選出三個酰基化蛋白:RIPK1、TNFR1和TAB3。經2-BP處理后,RIPK1和TNFR1的棕櫚酰化顯著減少,表明它們是2-BP敏感的棕櫚酰化底物。在HEK293T細胞中,2-BP處理使FLAG-RIPK1的棕櫚酰化水平降低,確認了RIPK1的棕櫚酰化。TNF-α刺激下,MEFs中RIPK1的棕櫚酰化水平增加,呈現高分子量條帶,提示泛素化修飾存在。小鼠體內實驗也顯示,TNF-α刺激后肝臟組織中RIPK1的棕櫚酰化水平增加。研究表明,RIPK1在TNF刺激下被棕櫚酰化,且這種棕櫚酰化可被2-BP抑制。

圖1
TNF刺激下的RIPK1棕櫚酰化
2)棕櫚酰化促進RIPK1激酶活性
通過優化的ABE實驗,使用NMM標記并經質譜鑒定,發現RIPK1的Cys257(C257)是主要棕櫚酰化位點。在TNF刺激下,C257S突變體細胞系的RIPK1棕櫚酰化顯著降低,其他位點突變影響較小。CRISPR-Cas9技術生成的Ripk1C257S/C257S敲入小鼠的MEFs和肝臟組織中,TNF誘導的RIPK1棕櫚酰化也顯著降低。NanoBiT技術驗證表明,2-BP處理或C257S突變顯著減少RIPK1激酶結構域的同源相互作用。這些結果確定了Cys257是RIPK1的主要棕櫚酰化位點,并揭示棕櫚酰化促進RIPK1激酶活性和激酶結構域的同源相互作用。

圖2棕櫚酰化促進RIPK1激酶活性
3)棕櫚酰化增加RIPK1細胞毒性
在MEFs中抑制保護性檢查點并結合2-BP或RIPK1-C257S突變,可顯著減少TNF誘導的RIPK1激酶依賴性凋亡。2-BP處理或C257S突變降低RIPK1激酶活性及caspase-3切割,減少復合物IIb形成,表明RIPK1棕櫚酰化對復合物IIb組裝至關重要。實驗顯示,2-BP處理或RIPK1-C257S突變能提高小鼠在TNF-α刺激下的存活率,證明抑制RIPK1棕櫚酰化可保護小鼠免受TNF誘導的致死效應,且RIPK1棕櫚酰化在促進細胞毒性中起重要作用。

圖3 RIPK1棕櫚酰化增加細胞毒性
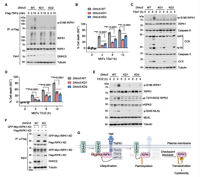
4)DHHC5介導RIPK1棕櫚酰化
通過短發夾RNA敲低23個DHHC家族成員,篩選出6個PAT,其中DHHC5被驗證為關鍵的RIPK1棕櫚酰化酶。在DHHC5敲低或缺失的MEFs中,TNF誘導的RIPK1棕櫚酰化顯著減少,表明其特異性參與且是必要條件。體外實驗顯示,野生型DHHC5能有效催化RIPK1棕櫚酰化,而催化失活突變體DHHC5-C134S及RIPK1-C257S突變體則不能。鄰近連接實驗表明,TNF處理后MEFs中RIPK1與DHHC5有顯著相互作用,且在SM-164處理后消失,提示cIAP1/2介導的泛素化促進DHHC5與RIPK1結合。免疫沉淀實驗表明,DHHC5在TNF刺激下被募集到復合物I中,且主要依賴K63連接的泛素鏈。DHHC5是催化RIPK1棕櫚酰化的PAT。

圖4
DHHC5介導RIPK1棕櫚酰化
5)DHHC5促進RIPK1激酶活性和細胞毒性
在DHHC5缺失的MEFs中,TNF刺激后復合物I中的p-S166
RIPK1水平顯著降低,表明DHHC5對RIPK1激酶激活至關重要。DHHC5缺失的細胞對T/5z7誘導的RDA和T/C/Z誘導的壞死性凋亡敏感性降低,且RIPK1和caspase的激活及復合物IIb的形成減少,提示DHHC5通過促進RIPK1激酶活性調控復合物IIb組裝。同時,DHHC5缺失導致p-S166
RIPK1、p-T231/S232 RIPK3、p-S345
MLKL和壞死小體形成減少,表明其是RIPK1依賴性壞死性凋亡的關鍵調控因子。免疫共沉淀實驗顯示,DHHC5缺失顯著降低RIPK1激酶結構域之間的同源相互作用,支持DHHC5通過促進RIPK1棕櫚酰化增強其激酶活性的觀點。總之,DHHC5在促進RIPK1激酶活性和細胞毒性中起關鍵作用。

圖5 DHHC5促進RIPK1激酶活性和細胞毒性
6)脂肪酸放大DHHC5促進RIPK1驅動的肝臟損傷
與正常飲食小鼠相比,膽堿缺乏高脂飲食(CD-HFD)小鼠RIPK1棕櫚酰化水平顯著增加,DHHC5蛋白水平顯著升高,表明在MASH條件下RIPK1棕櫚酰化增強且DHHC5特異性上調。棕櫚酸(PA)處理原代肝細胞可提高DHHC5
mRNA和蛋白水平,且PA處理肝細胞中c-Jun在DHHC5啟動子區域結合增強,表明脂肪酸通過JNK/c-Jun通路誘導DHHC5轉錄激活。在CD-HFD喂養的小鼠中,DHHC5缺失顯著降低RIPK1棕櫚酰化水平,減少RIPK1激酶活性、細胞死亡、炎癥因子表達及肝纖維化程度,表明抑制DHHC5可緩解MASH引起的肝臟損傷。Nec-1s治療CD-HFD小鼠可降低ALT和AST水平,進一步證明RIPK1棕櫚酰化在MASH相關肝臟損傷中的重要性。總之,在MASH模型中,DHHC5被脂肪酸放大,增加RIPK1棕櫚酰化和細胞毒性,導致肝臟損傷加重,而DHHC5缺乏或RIPK1-C257S突變可有效減輕MASH相關肝臟損傷。

圖6脂肪酸放大DHHC5促進RIPK1驅動的肝臟損傷
7)RIPK1棕櫚酰化缺陷減輕MASH相關肝臟損傷
RIPK1-C257S突變可抑制CD-HFD喂養小鼠的RIPK1激活與細胞死亡,降低血清ALT、AST水平,減少巨噬細胞浸潤,降低促炎細胞因子及趨化因子表達,減輕肝臟纖維化,Nec-1s處理則削弱該保護作用。這表明RIPK1-C257S突變通過抑制RIPK1的激活和細胞死亡,有效減輕MASH相關的肝臟損傷、炎癥反應和纖維化進程。

圖7
RIPK1棕櫚酰化缺陷減輕MASH相關肝臟損傷
文章小結
研究首次揭示了泛素化依賴性的棕櫚酰化允許RIPK1激酶活性以誘導下游細胞死亡信號傳導,并表明RIPK1棕櫚酰化可能是炎癥性疾病的一個可行靶點。這一發現為理解RIPK1激酶激活提供了新的視角,并提出了針對RIPK1棕櫚酰化的潛在治療策略。