
細胞“自噬”的新秘鑰:看“棕櫚酰化”如何解鎖自噬體形成的奧秘

研究背景
自噬是細胞內一種通過雙層膜結構的自噬體包裹并降解細胞質成分(如錯誤折疊蛋白、損傷細胞器和入侵微生物)的降解途徑,對維持細胞穩態、細胞發育、免疫反應和細胞死亡至關重要,其失調與癌癥、糖尿病和神經退行性疾病相關。自噬體的形成由ATG蛋白調控,其中ATG16L1是關鍵蛋白,它與ATG12-ATG5結合形成復合物,催化LC3脂化,促進自噬體形成,并參與細胞內細菌隔離、線粒體自噬及炎癥調節。S-棕櫚酰化是一種可逆的翻譯后修飾,通過在半胱氨酸殘基上添加棕櫚酰基團,影響蛋白質相互作用和膜結合,調節細胞信號傳導和蛋白功能。
本篇文獻“ZDHHC 7介導的ATG 16 L1的S-棕櫚酰化促進LC 3脂化和自噬體形成”,主要為了探索ATG16L1的S-棕櫚酰化位點及其對LC3脂化和自噬體形成的影響,以期闡明自噬調控機制。
研究內容
首先,通過酰基生物素交換(ABE)實驗檢測ATG16L1的S-棕櫚酰化狀態,發現HEK293T細胞中的內源性ATG16L1以及MCF7細胞中過表達的ATG16L1均顯示出明顯的生物素信號,表明ATG16L1是一個S-棕櫚酰化蛋白。此外,使用棕櫚酰化抑制劑2-溴棕櫚酸(2-BP)處理細胞可顯著降低ATG16L1的修飾水平,進一步證實了其S-棕櫚酰化狀態。實驗還發現,自噬誘導(EBSS和Torin 1)可顯著增加ATG16L1的S-棕櫚酰化水平,而自噬抑制(VPS34-IN1)則降低其S-棕櫚酰化水平,表明ATG16L1的S-棕櫚酰化響應自噬信號。

2. ATG16L1的S-棕櫚酰化位點
為了確定ATG16L1的S-棕櫚酰化位點,研究者構建了多個截短突變體和位點突變體。通過ABE實驗,發現ATG16L1的Cys153是主要的S-棕櫚酰化位點。突變該位點(C153S)后,ATG16L1的S-棕櫚酰化水平顯著降低,表明Cys153是關鍵的修飾位點。

作者利用ATG16L1基因敲除(KO)HeLa細胞系,發現ATG16L1的缺失導致LC3-II的缺失,而重新表達野生型ATG16L1可恢復LC3-II的生成。然而,表達S-棕櫚酰化缺陷的ATG16L1-C153S突變體則無法恢復LC3-II的生成。在自噬誘導(EBSS或Baf-A1)條件下,野生型ATG16L1可顯著促進LC3-II的生成,而ATG16L1-C153S突變體則無法響應自噬誘導,表明ATG16L1的S-棕櫚酰化對LC3脂化過程至關重要。


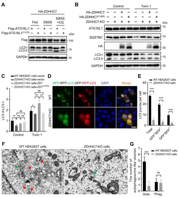
接著,通過共免疫沉淀(Co-IP)實驗發現,ZDHHC7與ATG16L1相互作用,并且這種相互作用在自噬誘導條件下增強。進一步實驗表明,ZDHHC7過表達可顯著增加ATG16L1的S-棕櫚酰化水平,而ZDHHC7的催化活性位點突變體(ZDHHC7-C160S)則無法促進ATG16L1的S-棕櫚酰化。在ZDHHC7基因敲除(KO)細胞中,ATG16L1的S-棕櫚酰化水平顯著降低,而重新表達ZDHHC7可恢復ATG16L1的S-棕櫚酰化,表明ZDHHC7是ATG16L1 S-棕櫚酰化的關鍵酶。

在ZDHHC7-KO細胞中,LC3-II的生成和自噬體的形成受到抑制,而重新表達ZDHHC7可恢復這些過程,而ZDHHC7-C160S突變體則無法恢復。此外,ZDHHC7過表達可促進LC3-II的生成和自噬體的形成,而ZDHHC7-KO則抑制這些過程。這些結果表明ZDHHC7介導的ATG16L1 S-棕櫚酰化在LC3脂化和自噬體形成中發揮重要作用。

研究者發現,ATG16L1的S-棕櫚酰化對其與WIPI2B和RAB33B(WIPI2B通過招募ATG16L1復合物促進LC3脂化,而RAB33B則通過運輸ATG16L1復合物確保其在吞噬體上的定位)的相互作用具有顯著影響。野生型ATG16L1與WIPI2B和RAB33B的相互作用強于S-棕櫚酰化缺陷的ATG16L1-C153S突變體。此外,ZDHHC7過表達可增強ATG16L1與WIPI2B和RAB33B的相互作用,而2-BP處理則削弱這種相互作用。這些結果表明,ATG16L1的S-棕櫚酰化通過增強其與WIPI2B和RAB33B的相互作用,促進ATG16L1復合物在吞噬體上的募集,從而促進LC3脂化和自噬體的形成。

研究結論
本研究揭示了ZDHHC7介導的ATG16L1 S-棕櫚酰化通過增強其與WIPI2B和RAB33B的相互作用,促進LC3脂化和自噬體的形成,從而為自噬的調控提供了新的分子機制。

Wei F, Wang Y, Yao J, Mei L, Huang X,
Kong H, Chen J, Chen X, Liu L, Wang Z, Wang J, Song J, Kong E, Yang A.
ZDHHC7-mediated S-palmitoylation of ATG16L1 facilitates LC3 lipidation and
autophagosome formation. Autophagy. 2024 Dec;20(12):2719-2737. doi:
10.1080/15548627.2024.2386915. Epub 2024 Aug 11. PMID: 39087410; PMCID:
PMC11587844.