

RNA修飾在生命過程和疾病發生發展中的作用逐漸受到重視,其中5-甲基胞嘧啶(m5C)修飾是熱門研究領域。本文聚焦于m5C 甲基轉移酶NSUN2在肝癌中的作用,NSUN2通過M5C修飾穩定PKM2 mRNA促進肝癌糖酵解和進展。
m5C修飾是指在RNA分子中,通過特定的酶將胞嘧啶(C)的第5位碳原子上加上一個甲基基團,形成5-甲基胞嘧啶。這種修飾不會改變RNA的基本核苷酸序列,但會在不改變遺傳信息編碼的基礎上,賦予RNA新的化學和生物學特性。m5C修飾主要由NSUN(NOL1/NOP2/SUN)家族的甲基轉移酶催化完成,涉及mRNA穩定性與翻譯調控、tRNA 穩定性與解碼功能、rRNA加工與核糖體功能和非編碼RNA功能調節,廣泛地參與到各種生命活動的調控中。
研究背景:
肝癌(HCC)是常見癌癥及癌癥死亡主要原因,術后轉移復發致患者5年生存率低。RNA 的5-甲基胞嘧啶(m5C)修飾在多種癌癥中發揮作用,NSUN2是m5C甲基轉移酶,但它在肝癌中的臨床意義、作用機制等尚不明確。
研究方法:
臨床樣本采集與分組:收集125對肝癌(HCC)及相應癌旁組織(ANL),用于RT-qPCR、western blot及IHC分析NSUN2表達分布與患者臨床特征的相關性,并進行mRNA m5C斑點印跡和m5C-RIP-seq測序。
細胞實驗:主要檢測多株肝癌細胞株的及增殖、遷移和侵襲等細胞行為學改變。
動物實驗:選用5周齡雄性BALB/c裸鼠,在其雙側腋窩皮下接種HCC細胞建立皮下異種移植模型,定期測量腫瘤體積;通過尾靜脈注射HCC細胞建立肺轉移模型,用活體成像系統監測轉移過程。
其他:RNA免疫沉淀實驗、熒光素酶報告基因實驗、放線菌素D實驗、代謝測量實驗等;
主要研究結果:
通過對125對HCC和癌旁組織(ANL)的研究,運用蛋白質免疫印跡(WB)和免疫組化(IHC)分析,結果顯示HCC組織中NSUN2的蛋白水平顯著高于ANL組織。Kaplan-Meier 生存分析,結果顯示NSUN2高表達患者的總生存期(OS)和無復發生存期(RFS)明顯低于NSUN2低表達患者。此外,對80例HCC患者的臨床病理特征與NSUN2表達進行分析,發現NSUN2高表達與腫瘤大小、微血管侵犯(MVI)、TNM分期和BCLC分期顯著相關。腫瘤越大、存在微血管侵犯、TNM分期和BCLC分期越晚,NSUN2的表達越高。

圖1. HCC組織中NSUN2高表達并與HCC不良預后有關。
(2)體內外實驗檢測NSUN2 對HCC生長和轉移的影響
運用慢病毒分別在HepG2和SNU387細胞中穩定過表達NSUN2,在Hep3B和Huh7細胞中穩定沉默NSUN2。過表達NSUN2能夠促進肝癌細胞增殖和遷移,而沉默NSUN2則抑制肝癌細胞增殖和遷移。體內實驗結果表明,NSUN2過表達顯著促進了裸鼠皮下瘤生長并增加肝癌肺轉移,而NSUN2沉默則抑制皮下瘤生長和肺轉移。

圖2. NSUN2在體內外誘導肝癌的生長和轉移。
(3)NSUN2介導的m5C修飾在肝癌HCC中的作用
對5對HCC和癌旁正常肝組織進行m5C dot blotting,結果顯示HCC組織中總mRNA m5C 水平高于ANL組織;m5C-RIP-seq分析顯示HCC和癌旁正常肝組織m5C修飾存在差異,聯合分析mRNA m5C-RIP-seq和 mRNA-Seq數據,發現HCC中mRNA表達與m5C水平呈輕度正相關;KEGG通路分析顯示,表達和m5C水平均上調的mRNA主要富集在10條信號通路中,其中癌癥中的中心碳代謝、半乳糖代謝、果糖和甘露糖代謝等與代謝相關。

圖3. NSUN2介導的m5C高甲基化促進肝細胞癌的代謝轉變。
(4)PKM2是NSUN2介導的m5C修飾的主要靶標
對Hep3B-NSUN2-sh2細胞及其陰性對照進行mRNA測序,結果顯示敲低NSUN2后,236個基因上調,376個基因下調。將HCC中表達上調的mRNA、m5C 水平上調的mRNA以及 Hep3B細胞中敲低NSUN2后表達下調的mRNA進行重疊分析,通過維恩圖篩選出11個符合標準的mRNA(B3GNT3、CD7、EML2、FOXC1、GDF15、LRP4、MAPT、MCTP1、PKM2、PODXL 和 SLC1A7)。檢測這11個mRNA在40對HCC和癌旁正常肝組織中的表達,發現其中7個在HCC中上調。進一步檢測這7個mRNA在肝癌細胞系中的表達,結果顯示,在HepG2和SNU387細胞中過表達NSUN2后,只有PKM2的表達上調;在Hep3B 和Huh7細胞中沉默NSUN2后,PKM2的表達下調。此外,根據m5C-RIP-seq結果,PKM2 mRNA上調的m5C峰位于其3′ - UTR(chr15:72491753
- 72491855,hg19)。通過針對該峰的m5C-RIP-qPCR驗證了這一結果,進一步表明PKM2 mRNA是NSUN2作用的主要靶標。

圖4. PKM2
mRNA是NSUN2作用的靶標。
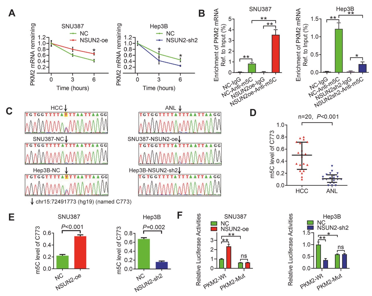
(5)NSUN2通過增加m5C水平穩定PKM2 mRNA
通過放線菌素D處理HCC細胞,并在不同時間點利用RT-qPCR分析PKM2 mRNA水平。結果顯示,過表達NSUN2會減緩PKM2 mRNA的降解,而沉默NSUN2則加速其降解。m5C-RIP-qPCR發現SNU387細胞中過表達NSUN2后,PKM2 mRNA m5C水平升高;在 Hep3B細胞中沉默NSUN2后,其m5C水平降低;隨后,使用針對PKM2的m5C峰的引物和經亞硫酸氫鹽轉化RNA逆轉錄的cDNA模板進行亞硫酸氫鹽PCR,然后進行Sanger測序,發現在chr15:72491773(hg19)位點(C773)的信號中,既有胞嘧啶(‘C’)又有胸腺嘧啶(‘T’),這表明該位點在HCC組織和細胞系中均發生了m5C 甲基化。通過計算各樣本中C773位點的m5C水平,發現HCC組織中的m5C水平高于癌旁正常肝組織。同時,SNU387細胞過表達 NSUN2后該位點m5C水平上升,Hep3B細胞沉默NSUN2后該位點m5C水平則下降。最后,構建含有野生型3′-UTR的PKM2 mRNA(PKM2-WT)和突變型 C773(PKM2-Mut)的質粒進行熒光素酶報告基因實驗。結果表明,過表達NSUN2可增加 PKM2-WT的熒光素酶活性,對PKM2-Mut則無此作用;沉默NSUN2的效果則相反表明 NSUN2 對PKM2的調控作用依賴于m5C位點C773。

圖5. NSUN2通過增加m5C水平穩定PKM2 mRNA。
(6)NSUN2通過上調PKM2促進HCC的糖酵解和進展
通過檢測過表達和敲低NSUN2后HCC細胞的葡萄糖攝取、乳酸生成、細胞外酸化率(ECAR)和糖酵解質子外流率(glycoPER)來評估糖代謝變化。發現過表達NSUN2顯著增加了葡萄糖攝取、乳酸生成、ECAR和glycoPER,敲低NSUN2則降低了這些指標,表明 NSUN2 促進HCC細胞的糖酵解。

圖6. NSUN2通過上調PKM2促進HCC的糖酵解和進展。
隨后,使用siRNA靶向PKM2,發現其可下調PKM2四聚體、二聚體和單體的表達,而過表達NSUN2可減緩這種下調作用。敲低PKM2抑制了葡萄糖攝取、乳酸生成、ECAR和glycoPER,而過表達NSUN2可部分阻斷這些抑制作用,表明NSUN2 對HCC糖酵解的促進作用部分通過上調PKM2實現。最后,檢測了PKM2對HCC細胞生長和侵襲的影響及NSUN2的作用,發現敲低PKM2抑制了HCC細胞的生長和侵襲,而過表達NSUN2可阻斷這種抑制作用,說明NSUN2通過上調PKM2促進HCC細胞的生長和侵襲。
(7)研究示意圖
直觀地展示從NSUN2表達上調,到PKM2 mRNA穩定、PKM2蛋白增加,再到促進HCC糖酵解、細胞增殖和遷移的一系列過程,為理解HCC的發病機制提供了重要的理論依據,也為后續研究潛在的治療靶點提供了方向。

圖7. NSUN2介導PKM2在HCC中的m5C調節機制示意圖。
研究總結:
肝癌中NSUN2表達上調且與預后不良相關;NSUN2通過增加PKM2 mRNA的m5C修飾穩定其表達,促進糖酵解,進而推動肝癌進展,研究首次明確PKM2是NSUN2介導m5C修飾的靶基因,揭示NSUN2促進肝癌進展的關鍵機制。綜合多種實驗方法,從細胞、動物模型及臨床樣本全方位驗證,NSUN2可作肝癌預后指標和治療靶點,為肝癌臨床診療提供新思路。
原文鏈接https://www.nature.com/articles/s41419-025-07414-5。