
這篇文章《Inhibition of
fatty acid uptake by TGR5 prevents diabetic cardiomyopathy》發表于Nature
Metabolism(IF 18.9)雜志。該研究由來自北京大學第三醫院、中國醫學科學院阜外醫院、北京大學等多個單位的研究人員共同完成。

研究背景
糖尿病心肌病(DbCM)是糖尿病引發的常見特異性心肌疾病,嚴重影響患者心臟健康和生活質量。其以心肌脂質積累和心臟功能障礙為顯著特征,疾病發展中會出現心肌重塑,導致心臟收縮和舒張功能受損,最終引發心力衰竭。發病機制主要是代謝失衡,尤其是脂質代謝失衡,糖尿病狀態下胰島素抵抗使脂肪分解增加,循環中游離脂肪酸增多被心肌細胞攝取,產生脂毒性,干擾能量代謝。糖尿病的長期高血糖狀態和胰島素抵抗是主要致病因素,前者直接損傷心肌細胞,后者導致脂質代謝紊亂并影響心肌細胞對胰島素的敏感性。目前主要通過心臟超聲、MRI等影像學檢查結合血液檢測指標進行綜合診斷,治療包括控制血糖血脂、改善代謝紊亂以及針對心臟功能障礙進行藥物治療等,本文還提出TGR5 - DHHC4通路或可成為干預糖尿病心肌病脂質代謝的新治療靶點。
研究結果
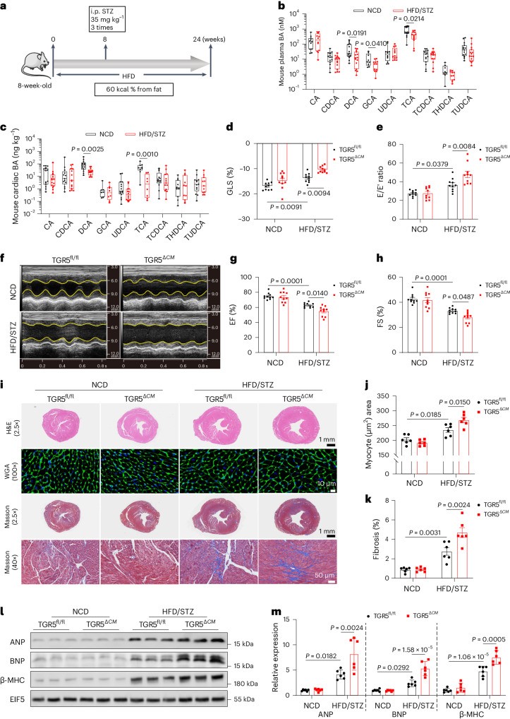
(1) 心臟特異性TGR5缺失加重心臟功能障礙
該部分聚焦探究心臟特異性TGR5缺失對心臟功能的影響,研究人員先構建HFD/STZ小鼠模型研究DbCM中膽汁酸代謝變化,發現糖尿病心肌損傷小鼠血漿和心臟組織中DCA水平降低。隨后利用心臟特異性TGR5基因敲除小鼠(TGR5ΔCM)在HFD/STZ誘導的糖尿病模型和2型糖尿病遺傳模型中實驗,結果顯示在健康或糖尿病條件下,TGR5ΔCM小鼠與正常小鼠在體重、血糖、血脂等方面無顯著差異,但心臟功能顯著下降,心肌肥大和纖維化加劇,表明TGR5缺失會加重DbCM。

(2) TGR5 基因缺失會促進心肌脂質積聚
為探究心臟功能障礙表型的潛在機制,研究人員評估脂質代謝水平。研究發現,無論是HFD/STZ處理的小鼠,還是2型糖尿病遺傳模型小鼠,TGR5ΔCM小鼠都比TGR5fl/fl小鼠有更明顯的心肌內脂質積累,表現為ORO、BODIPY 493/503染色及TG水平檢測結果均顯示脂質積累增加,原代新生小鼠心肌細胞中脂滴增多,TEM觀察到脂滴數量和大小增加 。脂質組學分析表明,TGR5ΔCM小鼠的FFA、DG和TG水平顯著升高,特別是FFA中的長鏈不飽和脂肪酸明顯增加,這說明TGR5缺乏會促進心肌脂質積累。

(3) TGR5激活可預防心臟功能障礙和心臟脂毒性
研究人員為評估TGR5對預防心臟脂毒性的影響展開系列實驗。用TGR5激動劑INT - 777灌胃db/db小鼠12周,結果顯示,INT - 777可改善db/db小鼠心臟收縮和舒張功能、抑制心肌細胞肥大和纖維化、減少脂質積累,但對db/db TGR5ΔCM小鼠無效。用膽汁酸DCA或TCA處理HFD/STZ誘導的小鼠,其心臟功能和脂質積累的改善依賴TGR5。另外,脂質組學分析表明,INT - 777處理經PA + OA處理的原代新生小鼠心肌細胞后,FFA、DG、TG水平以及FFA水平和長鏈脂肪酸均顯著減少。綜上,TGR5可能是潛在治療靶點,激活TGR5可預防心臟脂毒性和心臟功能障礙。

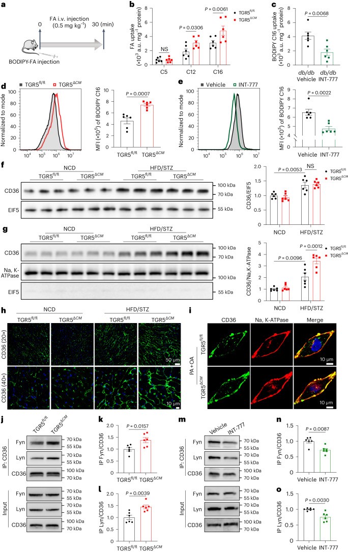
(4) TGR5 可抑制脂肪酸吸收和 CD36 的 PM 定位
研究表明,TGR5對心肌細胞脂肪酸代謝及相關蛋白復合物有重要影響。研究人員發現,糖尿病時,TGR5ΔCM小鼠心肌脂肪酸攝取增加,TGR5激動劑可減少db/db小鼠長鏈脂肪酸攝取,且TGR5有助于維持脂肪酸氧化和線粒體功能。TGR5雖不影響CD36總蛋白水平,但TGR5ΔCM小鼠質膜定位的CD36增多,INT-777處理則減少 。同時,TGR5抑制CD36-Fyn-Lyn復合物組裝,解釋了TGR5ΔCM小鼠脂肪酸攝取量增加的現象。

(5) TGR5-DHHC4信號調節CD36棕櫚酰化
棕櫚酰化影響蛋白質功能與定位,研究人源發現糖尿病小鼠心臟中棕櫚酰化CD36水平上升,TGR5ΔCM小鼠更高,INT-777處理可降低,抑制棕櫚酰化能減少心肌細胞脂肪酸攝取和脂質積累,表明TGR5抑制CD36棕櫚酰化。蛋白質棕櫚酰化由DHHCs催化,其中DHHC4和DHHC5介導CD36的棕櫚酰化,TGR5缺失增強CD36與DHHC4的結合,敲低DHHC4可降低CD36棕櫚酰化,TGR5對CD36功能的抑制依賴DHHC4,TGR5通過cAMP-PKA信號通路抑制DHHC4,TGR5-DHHC4信號在心肌細胞中介導CD36棕櫚酰化。

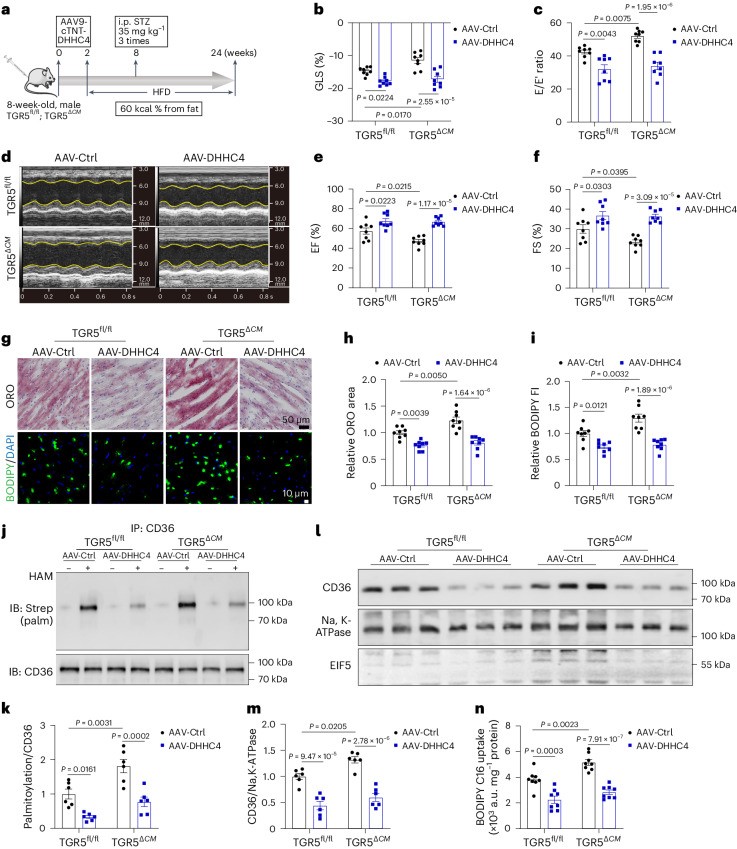
(6) DHHC4 KD可挽救TGR5缺陷小鼠的心功能障礙
研究人員為探究DHHC4在體內的作用,對HFD/STZ誘導的TGR5fl/fl和TGR5ΔCM小鼠經尾靜脈注射AAV9-cTNT-DHHC4,構建心肌細胞特異性DHHC4-KD小鼠模型。超聲心動圖顯示,DHHC4基因敲低改善了HFD/STZ誘導的心臟功能障礙,逆轉TGR5缺失小鼠的心臟功能惡化。同時,敲低DHHC4減少了心肌脂質積累、降低了心臟中CD36的棕櫚酰化水平和質膜定位,還顯著降低了脂肪酸攝取,表明TGR5缺失導致的脂質積累增加和心臟功能障礙依賴于DHHC4激活。

(7) 糖尿病患者體內 DCA 與心肌損傷的關系
研究人員旨在探究糖尿病心肌損傷與膽汁酸水平的潛在聯系,通過膽汁酸靶向代謝組學分析健康者、2型糖尿病伴左心室肥厚或心力衰竭患者的血漿膽汁酸。結果顯示,糖尿病伴左心室肥厚患者的DCA水平低于健康者,伴心力衰竭時更低。按性別分析,男女患者的DCA水平在患病時均降低且性別間無差異。相關性分析表明,血漿DCA水平與NT-proBNP呈負相關,與EF呈正相關。這些結果表明膽汁酸-TGR5通路參與糖尿病心肌病發展,有作為診斷標志物的潛力。

研究結論
該研究發現膽汁酸受體TGR5在DbCM進程中意義重大,其通過TGR5-DHHC4通路,抑制脂肪酸轉運體CD36的棕櫚酰化和質膜定位,減少脂肪酸攝取和脂質積累,從而對DbCM起保護作用。糖尿病心肌損傷患者和小鼠的TGR5偏向性膽汁酸DCA水平顯著降低,TGR5缺失會加重DbCM小鼠的心臟病變,激活TGR5則可預防。此外,血漿DCA水平與糖尿病心肌損傷程度及心臟功能相關,或可作為DbCM的診斷標志物,為DbCM的治療提供了新的潛在靶點和理論依據。
優缺點
優點
該研究借助多種小鼠模型與細胞實驗,綜合超聲心動圖、代謝組學等技術,詳細闡釋TGR5對心臟脂質代謝及相關通路的影響。通過分析患者血漿膽汁酸,將研究與臨床緊密相連,為治療提供新靶點。實驗設計嚴謹,設置多組對照,還運用多種先進技術從不同角度驗證結果,說服力強。
缺點
研究存在臨床轉化困難的問題,如TGR5激動劑在人體的安全性和有效性未知。人體環境復雜,個體遺傳、腸道菌群等因素會干擾TGR5 - DHHC4通路,研究對此考量不足。此外,在機制研究上,TGR5經cAMP - PKA信號通路調節DHHC4的具體分子機制等細節有待明確。