
研究背景:
細胞焦亡(Pyroptosis)又稱細胞炎性壞死,是一種程序性細胞死亡方式,近年來才被發現并證實。細胞焦亡是由gasdermin(GSDMs)介導的,具體為gasdermin-D(GSDMD)在被caspase-1或caspase-11/4/5切割后,釋放出其N端結構域,該結構域具有結合膜脂并在細胞膜上打孔的活性,導致細胞滲透壓變化而發生脹大,直至最終細胞膜破裂。這一過程中,細胞會釋放促炎細胞因子,如IL-1β和IL-18,以及損傷相關分子模式(DAMPs),進而激活強烈的炎癥反應。
細胞焦亡是機體一種重要的天然免疫反應,在抗擊感染中發揮著關鍵作用。適度的細胞焦亡可有效清除被病原體感染的細胞,通過增強炎癥反應,幫助免疫系統識別并清除病原體。然而,過度的細胞焦亡可能導致過度和持續的炎癥反應,從而引發炎癥性疾病,但是細胞焦對炎癥的潛在影響機制,尚不清楚。2024年12月26日,Wright Skylar S及其團隊探討了焦亡細胞對旁觀者細胞誘發焦亡的作用機制。
研究目的:
本研究旨在探索細胞焦亡是否能夠傳播到旁觀者細胞,以及這種傳播的機制和潛在影響。
研究方法:
細胞共培養實驗: 研究人員使用細胞共培養實驗研究了細胞焦亡細胞是否能夠誘導旁觀者細胞的死亡。
小鼠模型: 研究人員使用小鼠模型研究了細胞焦亡細胞是否能夠在體內誘導旁觀者細胞的死亡。
胞外囊泡(EVs)分離和鑒定: 研究人員通過超速離心和尺寸排除色譜法(SEC)從細胞焦亡細胞中分離和鑒定了EVs,使用DNA-PAINT超分辨率顯微鏡技術和免疫電子顯微鏡技術來揭示細胞焦亡EVs上的GSDMD孔結構。
EVs 誘導細胞死亡的機制:研究人員研究了 EVs 誘導細胞死亡的機制,并證實了 EVs 上的 GSDMD 穴孔結構。
EVs 的致病性:研究人員研究了 EVs 的致病性,并證實了 EVs 能夠在體內誘導炎癥反應和組織損傷。
實驗結果:
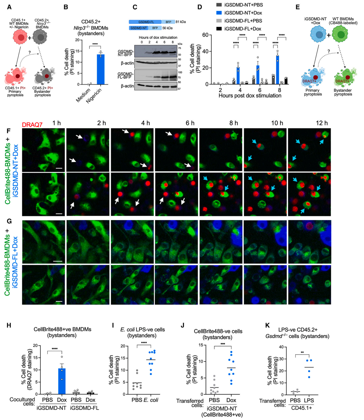
1、細胞焦亡可以傳播到旁觀者細胞的質膜上: 研究人員發現,細胞焦亡細胞可以誘導旁觀者細胞的死亡,這種傳播是獨立于細胞接觸的,并且通過分泌因子介導。

圖1. 炎癥小體介導的焦亡在體外和體內細胞間傳播
2、EVs 作為傳播介質: 研究人員發現,細胞焦亡細胞釋放的 EVs 包含活化的 GSDMD 穴孔,并將其轉移到旁觀者細胞上,導致旁觀者細胞的死亡。此外,研究還發現這些EVs能夠觸發多種細胞類型的旁觀者細胞死亡,包括巨噬細胞、HeLa細胞和HEK293T細胞。

圖2 細胞焦亡的胞外囊泡介導細胞之間的焦亡傳播
3、GSDMD 穴孔的移植: 研究人員使用DNA-PAINT超分辨率顯微鏡和免疫電鏡技術證實了 EVs 上的 GSDMD 穴孔結構,并證明了 GSDMD 穴孔可以從 EVs 轉移到旁觀者細胞膜上,導致旁觀者細胞的細胞外裂解。

圖3 細胞焦亡細胞釋放胞外囊泡通過GSDMD傳播旁觀者細胞焦亡發生
4、EVs 的致病性: 研究人員證實了細胞焦亡 EVs 能夠在體內誘導炎癥反應和組織損傷,并增強已有的炎癥反應。

圖4 焦亡性囊泡攜帶GSDMD膜孔對旁觀者細胞產生致病效應
實驗結論:
本研究揭示了細胞間通過EVs傳播GSDMD孔,從而傳播細胞焦亡的機制。這種通過EVs的GSDMD孔移植在旁觀者細胞上的過程,揭示了疾病相關旁觀者細胞死亡的級聯關系,產生多米諾效應。
個人啟發:
這項研究為理解細胞焦亡在疾病中的作用提供了新的視角,尤其是在敗血癥等炎癥性疾病中。由于細胞焦亡與廣泛的細胞死亡和不良預后相關,這項研究可能有助于開發新的治療策略,即針對細胞焦亡 EVs 的治療方法:例如焦亡型EVs 清除劑或焦亡型 EVs 抑制劑,以抑制細胞焦亡傳播和炎癥性疾病。此外,這項研究還可能對癌癥治療和抗腫瘤免疫反應有所啟發,因為細胞焦亡在調節抗腫瘤免疫中也扮演著角色。
感染性疾病治療:
1)增強抗菌免疫反應: 細胞焦亡 EVs 可以通過釋放促炎細胞因子和免疫原性物質來激活免疫系統,并增強抗菌免疫反應。因此,細胞焦亡 EVs 可以作為一種免疫調節劑,用于治療感染性疾病。
2)靶向病原體: 細胞焦亡 EVs 可能含有抗微生物肽或抗體,可以直接靶向和殺滅病原體。 因此,細胞焦亡 EVs 可以作為一種抗微生物治療劑,用于治療感染性疾病。
抗腫瘤治療包括:
1)免疫原性細胞死亡(ICD): 細胞焦亡是一種 ICD 形式,可以促進腫瘤抗原的釋放和抗原呈遞,從而激活免疫系統并增強抗腫瘤免疫反應。因此,細胞焦亡 EVs 可以作為一種腫瘤疫苗,用于增強抗腫瘤免疫治療的效果。
2)靶向腫瘤血管生成: 細胞焦亡 EVs 可能含有抑制腫瘤血管生成的因子,例如血管生成抑制因子或 miRNA。因此,細胞焦亡 EVs 可以作為一種抗血管生成治療劑,用于抑制腫瘤生長和轉移。
3)調節腫瘤微環境: 細胞焦亡 EVs 可以通過調節腫瘤微環境中的免疫細胞和細胞因子來抑制腫瘤生長。例如,細胞焦亡 EVs 可以抑制腫瘤相關巨噬細胞 (TAMs) 的募集和活化,從而抑制腫瘤生長。
自身免疫性疾病治療:
調節免疫反應: 細胞焦亡 EVs 可以通過調節免疫細胞的功能和活性來抑制自身免疫反應。 因此,細胞焦亡 EVs 可以作為一種免疫調節劑,用于治療自身免疫性疾病。
組織修復和再生:
促進組織修復: 細胞焦亡 EVs 可能含有促進組織修復和再生的因子,例如生長因子或細胞因子。 因此,細胞焦亡 EVs 可以作為一種組織修復和再生治療劑,用于治療組織損傷和疾病。