

免疫檢查點抑制劑(ICIs)在免疫原性癌癥治療中效果顯著,但對免疫“冷漠”型癌癥效果有限,尤其是三陰性乳腺癌(TNBC)。化療誘導的細胞焦亡是冷腫瘤轉熱的關鍵,但機制尚不清楚。TNBC常表現出高水平的內質網(ER)應激反應,其中IRE1α是ER應激傳感器,可減輕ER蛋白質負荷。深入探究這些機制可能為開發更有效的免疫治療策略提供新線索和靶點。

本研究首次揭示了IRE1α在TNBC中通過RIDD途徑沉默紫杉烷誘導的dsRNA,影響NLRP3介導的細胞焦亡。抑制IRE1α可激活NLRP3-GSDMD細胞焦亡,將“冷”TNBC轉為對ICIs敏感的免疫原性腫瘤。
1. IRE1a RNase活性與TNBC患者對紫杉類藥物反應的CD8 + T細胞浸潤呈負相關
研究發現,HER2陰性乳腺癌患者接受紫杉類藥物新輔助治療時,IRE1α靶基因與免疫細胞浸潤負相關。紫杉醇誘導CD8+ T細胞和TIL浸潤,有效治療者XBP1表達升高。TNBC患者中,IRE1α RNase活性低者對紫杉醇反應好,無復發生存期長。這表明IRE1α RNase活性與紫杉烷誘導的免疫細胞浸潤負相關。

圖1 IRE1a RNase活性與TNBC患者對紫杉類藥物反應的CD8 + T細胞浸潤呈負相關
2. IRE1α RNase限制多西他賽誘導的TNBC免疫原性
作者使用IRE1α RNase抑制劑ORIN1001探究其在紫杉烷類藥物免疫刺激效應中的調節作用。在模擬TNBC的2153L小鼠模型中,多西他賽對免疫原性無顯著影響,但聯合ORIN1001可顯著增強免疫刺激,增加TIL和CD8+
T細胞浸潤。此結果在另外兩個TNBC模型中得到驗證。單細胞數據分析顯示,聯合用藥不僅促進了TIL浸潤,還提升了CD8+ T細胞百分比。流式分析證實聯合用藥誘導了CD8 T細胞浸潤、細胞毒性和增殖,并上調了免疫檢查點分子。免疫染色顯示聯合治療增加了CD103+MHC-II+細胞浸潤。這表明IRE1α RNase限制了多西他賽的免疫刺激作用,抑制其活性可使免疫冷漠的乳腺腫瘤變熱。

圖2 IRE1α RNase限制多西他賽誘導的TNBC免疫原性
3. IRE1α RNase可防止TNBC中多西他賽化療引發抗原特異性T細胞反應
作者對2153L腫瘤的CD45+細胞進行單細胞RNA測序,發現聯合治療增加了MHC-II high巨噬細胞數量,減少了Trem2+巨噬細胞比例,促進了巨噬細胞向M1樣免疫活性表型轉變。同時,聯合治療還誘導了DC1浸潤并促進了樹突狀細胞(DCs)的啟動功能,有效激活了初始CD8+ T細胞。

圖3 IRE1α RNase可防止TNBC中多西他賽化療引發抗原特異性T細胞反應
4. IRE1α RNase抑制使多西他賽能夠引發TNBC炎癥小體依賴性焦亡
作者發現聯合治療在2153L荷瘤小鼠中顯著上調IL-1a,誘導癌細胞膜破裂和細胞內容物釋放,觸發caspase-1激活和GSDMD裂解,導致細胞焦亡。
免疫熒光分析顯示GSDMD轉位至質膜并與E-鈣粘蛋白共定位。此外,聯合治療還促進NLRP3炎癥小體組裝和激活,不依賴于巨噬細胞。IRE1a RNase抑制能使多西他賽在免疫冷TNBC中激活NLRP3炎癥小體依賴的細胞焦亡,而耐藥IRE1aV918F可挽救此效應。

圖4 IRE1α
RNase抑制使多西他賽能夠引發TNBC炎癥小體依賴性焦亡
5. IRE1α RNase沉默多西他賽誘導的dsRNA以防止NLRP3炎性小體激活
研究發現,在TNBC模型中,IRE1a RNase抑制聯合多西他賽處理導致dsRNA在癌細胞中特異性積累,這是激活NLRP3炎癥小體的危險信號。通過dsRIP-seq鑒定了積累的dsRNA,發現它們是潛在的RIDD底物,且IRE1a RNase降解這些RNA。
進一步實驗證實,這些dsRNA能誘導NLRP3炎癥小體活化和細胞焦亡。在2153L細胞中,Nlrp3基因敲除能挽救dsRNA誘導的細胞焦亡,而IRE1a切割定點突變的RNA比野生型更強烈地誘導細胞焦亡。這些數據表明,IRE1a RNase通過RIDD沉默多西他賽誘導的dsRNA,從而阻止炎癥小體激活和細胞焦亡,這可能為TNBC的治療提供新的策略。

圖5 IRE1α
RNase沉默多西他賽誘導的dsRNA以防止NLRP3炎性小體激活
6. p53的缺失決定了聯合治療對dsRNA和焦亡的腫瘤特異性誘導
作者探究了阻斷RIDD使多西他賽選擇性誘導癌細胞中dsRNA的原因。在TNBC中,TP53缺失或突變導致p53無法調控dsRNA傾向轉錄物。恢復p53表達可抑制這些轉錄本,挽救聯合治療誘導的dsRNA積累、NLRP3活化、GSDMD裂解及隨后的免疫反應。
在TP53-WT的TNBC模型中,聯合治療未誘導dsRNA和NLRP3-GSDMD焦亡,但Trp53缺失可使其發生。紫杉烷僅在TP53突變、低IRE1a RNase活性的TNBC患者中誘導dsRNA。總之,p53和IRE1a在轉錄和轉錄后水平保護TNBC中的dsRNA。

圖6 p53的缺失決定了聯合治療對dsRNA和焦亡的腫瘤特異性誘導
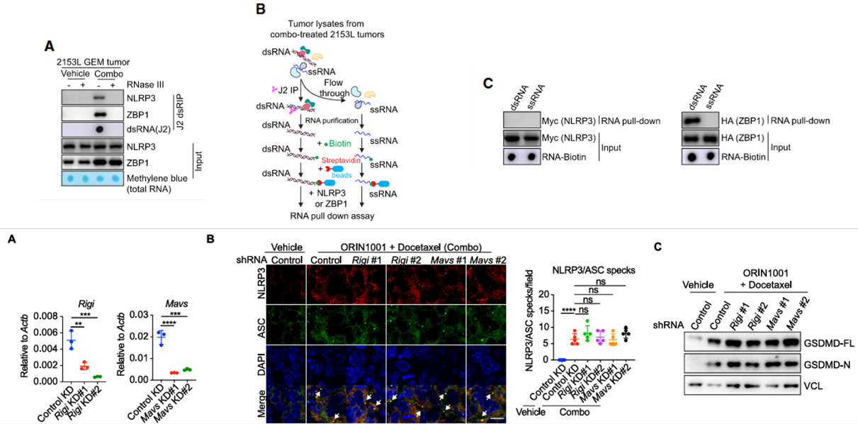
7. ZBP1介導聯合治療誘導的dsRNAs激活NLRP3炎性小體
作者探究dsRNA如何激活NLRP3炎癥小體,發現體內ds RNA不雖然與純化的NLRP3直接結合,但聯合治療誘導的dsRNA與NLRP3間接相關。敲除RIG-I或MAVS不能挽救聯合治療的效果。而ZBP1作為ds RNA感受器,能感知Z型ds RNA并激活NLRP3。聯合治療中,ZBP1表達上調,且與dsRNA結合,介導NLRP3炎癥小體激活和細胞焦亡。敲除ZBP1則挽救了這些效應,表明ZBP1是TNBC中聯合治療誘導ds RNA激活NLRP3的關鍵傳感器。

圖7 ZBP1介導聯合治療誘導的dsRNAs激活NLRP3炎性小體
綜上所述,該研究主要發現IRE1α在三陰性乳腺癌(TNBC)中的作用,揭示了IRE1α通過調節依賴性衰減(RIDD)途徑沉默紫杉烷類藥物誘導的雙鏈RNA(dsRNA),進而影響NLRP3炎癥小體依賴的細胞焦亡。研究還發現,抑制IRE1α能夠使紫杉烷類藥物誘導的dsRNA被ZBP1感知,激活NLRP3-GSDMD介導的細胞焦亡,從而將免疫學上“冷”的TNBC轉化為對免疫檢查點抑制劑(ICIs)高度敏感的免疫原性腫瘤。